
Интернет-реле 2 канала MP3506
430.5 KB
Tamanho do arquivo
Everyone
Android 2.0+
Android OS
Sobre este Интернет-реле 2 канала MP3506
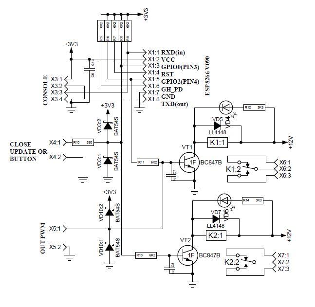
relé Internet 2 canais, a tecnologia MQTT permite controlar duas cargas
Пополнение в линейке устройств, которые с помощью Интернета позволяют управлять двумя электроприборами в доме. Естественно, для его работы требуется постоянное подключение к Интернету. Но это может быть и мобильный интернет, и интернет без статического адреса - простая настройка и модуль автоматически подключается к облачному сервису. К встроенным в модуль двум электромагнитным реле, вы можете подключить любой электроприбор: двигатель, насос, нагреватель, вентилятор, электромагнитный замок... Не забывайте только про допустимую мощность! Управление модулем доступно не только через Интернет, но и в локальной WiFi-сети, если вы находитесь рядом. На закладке "Сопутствующие товары" представлены еще модулb из данной серии, которые расширят ваши возможности управления.
Особенности
Работа модуля построена на технологии MQTT. В качестве облачного сервиса используется внешний MQTT-сервер.
2 независимых канала с достаточно мощными электромагнитными реле
Неявная возможность подключить датчик DS18B20 температуры к входу RX модуля (датчик в комплект не входит, лучше воспользоваться модулями с датчиком температуры MP3504 и MP3507)
Счетчик "моторесурса" - индикация времени включенного состояния каждого реле в минутах
Принцип работы
Основан на технологии MQTT, которая очень похожа на общение в чате. Только общаются не люди, а устройства. Одно из них - наш модуль, создает TOPIC на определенном сайте в котором сообщает всем заинтересованным свою температуру, состояние выходного реле или логического входа. Другие устройства, например ваш смартфон с установленным приложением подписывается на этот TOPIC в процессе настройки приложения и получает возможность общения с нашим модулем. К одному модулю МР3506 может быть подключено много Андроид-устройств.
Функции
Модуль позволяет удаленно через Интернет:
Считать в минутах время работы электрической нагрузки, подключенной к выходному реле
управлять выходным электромагнитным реле с допустимыми параметрами 250В/10А
Режимы работы устройства
Настройка.
После подачи питания в течении первых 2 секунд закоротите контакты датчика температуры и подержите их в таком состоянии примерно 10 секунд. При этом синий светодиод должен коротко вспыхивать 1 раз в секунду
Работа.
Включите питание модуля. Кнопка, параллельная датчику температуры должна быть разомкнута. Если модуль подключен к Интернету, то он отправляет данные и получает команды извне.
Модули с MQTT поддерживают следующие команды:
!GetAll - получить все параметры
!GetC - получить температуру
!GetS - получить состояние геркона (стоит параллельно DS1820)
!SetR0_1 - включить первое реле
!SetR1_1 - выключить первое реле
!SetR0_2 - включить второе реле
!SetR1_2 - выключить второе реле
!GetTopic - дать название топика к которому подключено устройство
Команды отправляются без в конце.
Тестировать можно плагином для Google Chrome MQTTLens, а также можно делать управление из своих программ.
Novidades em 1 mais recente
Informações sobre Интернет-реле 2 канала MP3506 APK
Versões Antigas de Интернет-реле 2 канала MP3506
Интернет-реле 2 канала MP3506 1

Baixar de Forma Rápida e Segura via APKPure App
Um clique para instalar arquivos XAPK/APK no Android!