Acerca del Electroclock
Bluetooth controlada Reloj despertador digital
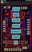
ELECTROCLOCK is a unique digital alarm clock with all functions controlled from the ELECTROCLOCK app via BLUETOOTH
The time is displayed on a 0.5inch 4 digit LED display and a projector which displays the time on the ceiling for night use.
The hardware required for this application consists of a modified projector clock with the following features.
Adjustment of all functions via BLUETOOTH from electroclock app.
Original electronics replaced by custom Microchip PIC microcontroller.
Microchip 7940n real time clock IC.
Display of time on LED module and projector.
Automatic switching of display & projector brightness for night use.
Projector contrast set via app.
Current time synced from android device by app.
Calibration of clock oscillator by app.
Alarm time & function set by app.
Night changeover light level set by app.
12 months return to base warranty.
5 volt DC plugpack and 2 x AAA batteries required (not supplied).
Novedades más recientes 1.04
Información de Electroclock APK
Versiones Antiguas de Electroclock
Electroclock 1.04
Descarga rápida y segura a través de APKPure App
¡Un clic para instalar archivos XAPK/APK en Android!






