Acerca del Circuitos Electrónicos
Circuitos Electrónicos permite conocer los conceptos básicos de electrónica.
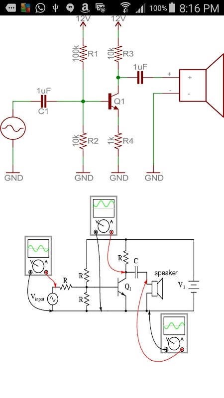
La aplicación Circuitos Electrónicos permite conocer los conceptos básicos de electrónica. Mediante la aplicación se puede conocer los fundamentos de los Diodos y Transistores. Se puede observar circuitos básicos que permiten comprender el funcionamiento de los Diodos y Transitares.
Mediante la Aplicación Circuitos Electrónicos se puede obtener información en la Web sobre el funcionamiento de los diodos y transistores, los principios teóricos que explican el funcionamientos de estos dispositivos fabricados a través del uso de los semiconductores. La información sobre el funcionamiento de los dispositivos se puede visualizar en el idioma Español y el Inglés.
La aplicación Circuitos Electrónicos una forma de conocer el funcionamiento de los dispositivos electrónicos básicos…
Novedades más recientes 1.0
Información de Circuitos Electrónicos APK
Versiones Antiguas de Circuitos Electrónicos
Circuitos Electrónicos 1.0
Circuitos Electrónicos 0.0
Descarga rápida y segura a través de APKPure App
¡Un clic para instalar archivos XAPK/APK en Android!






