Tentang 易爻(实用)
Perangkat lunak ramalan profesional yang menggabungkan Angka Mudah Plum Blossom dan Prinsip Enam-Yao
Yi Yao, matematika dalam Kitab Perubahan. Ini adalah perangkat lunak yang menggabungkan Plum Blossom Yishu dan Liuyao untuk prediksi heksagram.
Iklan benar-benar dihapus, dan tidak ada batasan pada fungsionalitas penuh.
Keywords: Lima Elemen Delapan Karakter Metafisika Plum Blossom Ramalan Yishu Yijing Trigram Raja Wen
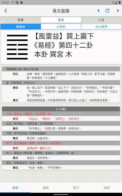
1. Dukungan waktu, berbagai heksagram digital, enam baris, kombinasi yang ditentukan sendiri, dan analogi plus orientasi dan metode heksagram lainnya.
2. Menggabungkan waktu mulai heksagram, menyusun heksagram dari heksagram asli, heksagram timbal balik dan heksagram perubahan, dan daftar yang baik dan buruk menurut hubungan antara lima elemen dari setiap heksagram.
3. Susun lima elemen dan empat pilar yang sesuai dengan waktu heksagram untuk memberikan lebih banyak informasi referensi untuk ramalan.
4. Atur informasi rinci enam baris, termasuk informasi rinci seperti anti-yin/fuyin/fushen.
5. Berikan informasi Zhouyi yang sesuai dengan kepercayaan asli/saling/berubah untuk memudahkan permintaan dan referensi.
6. Ini berisi pengingat tentang dewa-dewa umum dan roh-roh jahat, Yilin Jiao, dan hubungan antara enam garis dan matahari dan bulan.
7. Dapat menyimpan data dan mendukung query fuzzy, dan file data dapat diimpor/diekspor ke seluruh platform.
8. Mendukung peralihan yang disederhanakan/tradisional.
9. Berikan petunjuk tentang dewa yang biasa digunakan untuk memudahkan analisis heksagram.
10. Di disk tambahan, informasi seperti petunjuk cabang duniawi, berbagai jenis gambar, dan grafik kecil juga disediakan, yang nyaman untuk analisis dan kueri.
11. Untuk metode heksagram yang berlaku, dukung peralihan dinamis dari waktu sebelum dan sesudah, yang nyaman untuk menemukan informasi seperti periode yang sesuai.
12. Berikan kutipan klasik, deskripsi dewa dan informasi bermanfaat lainnya, yang mudah dipelajari.
Iklan benar-benar dihapus, dan tidak ada batasan pada fungsionalitas penuh.
What's new in the latest CY_20250916_2330
Informasi APK 易爻(实用)
Pengunduhan Super cepat dan aman melalui aplikasi APKPure
Sekali klik untuk menginstal file XAPK/APK di Android!







