Tentang Java 面向对象设计教程
Tutorial desain berorientasi objek Java
Tutorialspoint Java 面向对象设计教程
0:Tutorialspoint Java 面向对象设计教程
1:Java面向对象设计™
2:Java类基础 - Java面向对象设计™
3:Java类实例化 - Java面向对象设计™
4:Java访问级别 - Java面向对象设计™
5:Java导入(import语句的用法) - Java面向对象设计™
6:Java类方法 - Java面向对象设计™
7:Java方法重载 - Java面向对象设计™
8:Java实例和静态方法 - Java面向对象设计™
9:Java main()方法 - Java面向对象设计™
10:Java参数传递 - Java面向对象设计™
11:Java可变长度参数 - Java面向对象设计™
12:Java类成员访问级别 - Java面向对象设计™
13:Java this关键字 - Java面向对象设计™
14:Java final关键字 - Java面向对象设计™
15:Java构造函数(构造器) - Java面向对象设计™
16:Java初始化块 - Java面向对象设计™
17:Java Object类 - Java面向对象设计™
18:Java哈希编码 - Java面向对象设计™
19:Java对象相等比较(Equals) - Java面向对象设计™
20:Java对象toString()方法 - Java面向对象设计™
21:Java对象克隆 - Java面向对象设计™
22:Java对象finalize()方法 - Java面向对象设计™
23:Java不可变对象 - Java面向对象设计™
24:Java内部类 - Java面向对象设计™
25:Java内部类类型 - Java面向对象设计™
26:Java静态内部类 - Java面向对象设计™
27:Java内部类成员 - Java面向对象设计™
28:Java异常类 - Java面向对象设计™
29:Java继承教程 - Java面向对象设计™
30:Java方法覆盖教程 - Java面向对象设计™
31:Java继承和构造函数 - Java面向对象设计™
32:Java继承方法隐藏(覆盖) - Java面向对象设计™
33:Java抽象类和方法 - Java面向对象设计™
34:Java泛型类 - Java面向对象设计™
35:Java泛型约束 - Java面向对象设计™
36:Java泛型方法和构造函数 - Java面向对象设计™
37:Java异常处理教程 - Java面向对象设计™
38:Java异常抛出 - Java面向对象设计™
39:Java自定义异常 - Java面向对象设计™
40:Java finally块 - Java面向对象设计™
41:Java异常用法 - Java面向对象设计™
42:Java接口教程 - Java面向对象设计™
43:Java接口字段 - Java面向对象设计™
44:Java接口方法 - Java面向对象设计™
45:Java接口作为类型 - Java面向对象设计™
46:Java接口实现 - Java面向对象设计™
47:Java接口继承 - Java面向对象设计™
48:Java枚举类型 - Java面向对象设计™
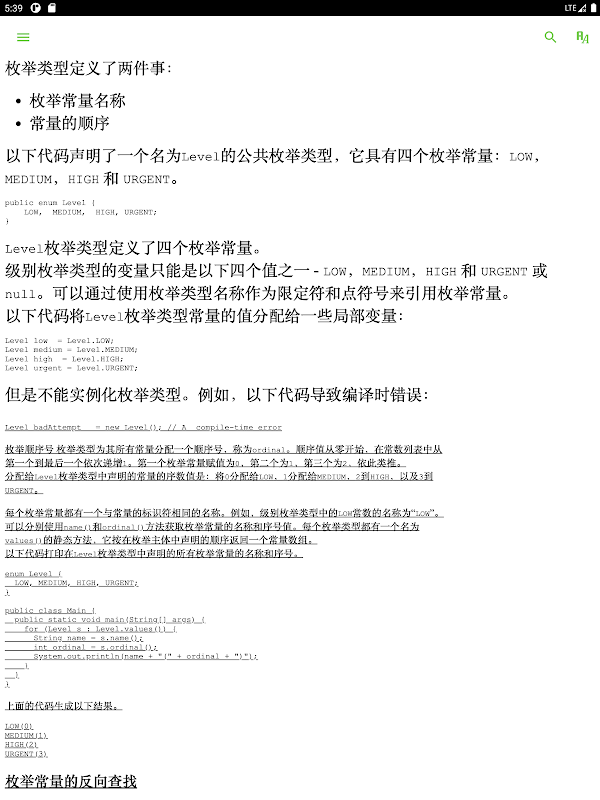
49:Java枚举值 - Java面向对象设计™
50:Java Enum类 - Java面向对象设计™
51:Java枚举方法 - Java面向对象设计™
52:Java枚举体 - Java面向对象设计™
53:Java枚举比较 - Java面向对象设计™
54:Java注解 - Java面向对象设计™
55:Java注解类型的限制 - Java面向对象设计™
56:Java注解默认值 - Java面向对象设计™
57:Java注解用法 - Java面向对象设计™
58:Java注解类型 - Java面向对象设计™
59:Java标准注解 - Java面向对象设计™
60:Java注解反射 - Java面向对象设计™
What's new in the latest 3.0
Informasi APK Java 面向对象设计教程
Versi lama Java 面向对象设计教程
Java 面向对象设计教程 3.0

Pengunduhan Super cepat dan aman melalui aplikasi APKPure
Sekali klik untuk menginstal file XAPK/APK di Android!

























