Tentang VSD and VSDX Viewer
Lihat Visio VSD dan VSDX gambar pada Device Android Anda, tidak membutuhkan jaringan.
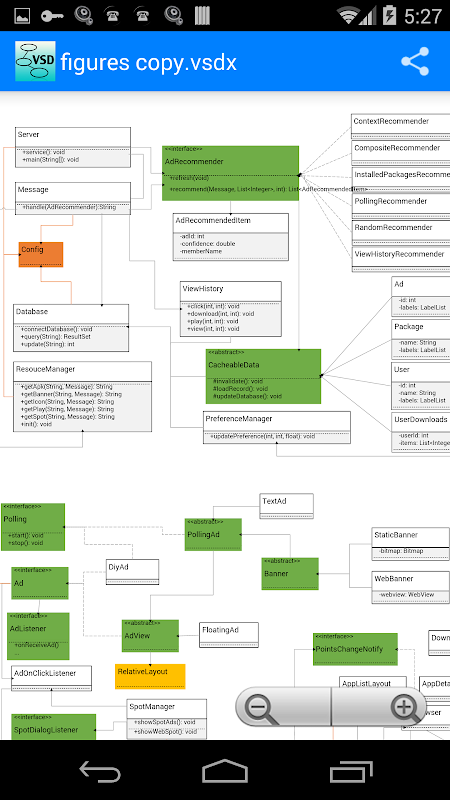
Mudah melihat Microsoft Visio VSD dan VSDX file di perangkat Android Anda dengan 'VSD DAN VSDX Viewer'.
***** 'VSD dan VSDX Viewer' yang tersedia di Android, iOS dan Mac. *****
Anda dapat membuka file dari penyimpanan telepon Anda atau SDcard menggunakan build-in File Manager. Juga mendukung open dari Dropbox atau Google Drive. Anda dapat berbagi gambar gambar kepada orang lain melalui email.
Menggambar teks dapat mencuri dengan menekan lama pada teks, semua gambar gambar disimpan di folder / sdcard / VSDViewer.
What's new in the latest 1.5
Last updated on Oct 16, 2014
Minor bug fixes and improvements. Install or update to the newest version to check it out!
Informasi APK VSD and VSDX Viewer
Unduh APK dengan Aman dan Cepat di APKPure
APKPure menggunakan verifikasi tanda tangan untuk memastikan unduhan APK VSD and VSDX Viewer yang bebas dari virus untuk Anda.
Pengunduhan Super cepat dan aman melalui aplikasi APKPure
Sekali klik untuk menginstal file XAPK/APK di Android!







