このMobile Gnuplot Viewer (New)について
Mobile Gnuplot Viewer(New)は、Gnuplot用に最適化されたタッチデバイスのフロントエンドです。
Mobile Gnuplot Viewer(New)は、タッチデバイス用に最適化されたGnuplotプログラムのフロントエンドです。 gnuplotは科学的なプロットプログラムです。 Mobile Gnuplot Viewerを使用すると、ユーザーはgnuplotスクリプトを編集して1dおよび2dプロットを生成し、スクリプトを実行し、Gnuplotプログラムの出力を表示およびエクスポートできます。このアプリは、単純なテキストエディターとしても使用できます。
アプリにはgnuplotプログラムが組み込まれており、gnuplotスクリプトのSVG出力を生成するために使用されます。 gnuplotの現在のバージョンは5.2.8です。
gnuplotの目的は、数学関数を表示し、理論関数を実験データに適合させ、式を計算することです。 Gnuplotプログラムの詳細については、Gnuplotのホームページ(http://www.gnuplot.info/)を参照してください。
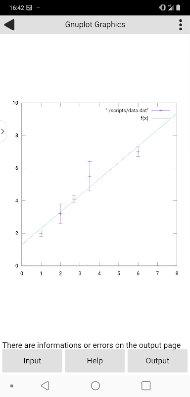
gnuplotスクリプトはこのアプリで作成でき、SVG出力はアプリにプロットとして表示されます(スクリーンショットを参照)。
アプリには4つのメインページがあります。
-ページの編集:gnuplotスクリプトを作成、変更、保存、ロードしてプロットを生成します
-ヘルプページ:gnuplotコマンドに関するヘルプコマンドを入力します。表示ボタンを押すと、出力ページにヘルプが表示されます。
-出力ページ:スクリプト実行のエラーの表示、コマンド出力のヘルプ、または結果の適合
-プロット/グラフィックページ:実行ボタンを押した後のgnuplotスクリプトのグラフィック出力を表示します
およびいくつかの追加のダイアログページ:
-ファイル選択ページ:スクリプトファイルのロード、保存、削除用
-設定ページ:アプリケーションのパラメータを変更するため
-ページについて:アプリケーションに関する情報を表示します
無料のモバイルgnuplotビューアの機能は次のとおりです。
-入力ページでgnuplotスクリプト(テキストファイル)を作成、変更、保存、読み込み、削除します
-gnuplotスクリプトを実行し、出力ページにSVGグラフィックとして出力を表示します
-ヘルプコマンドの実行を許可し、テキスト出力ページに出力を表示します
-gnuplotスクリプト入力の構文の強調表示
-クリップボードを介してコピー/カット/貼り付け
-テキスト、テキストファイル、画像の共有
-プロットをビットマップファイルとしてエクスポート(サポートされている形式:png)
-テキスト出力ウィンドウのエクスポート(データへの適合の出力を保存するため)
アプリのさらなる開発をサポートするために、アプリケーション内でサポートレベルを購入できます。どのサポートレベルでも、さらにいくつかの機能を使用できます。
-素敵なサポートアイコンがアプリケーションのタイトルバーに表示されます
-PDF / PNGの共有が有効になっています
-置換、前および次のメニュー項目(およびツールバーボタン)を有効にします
-最新のgnuplotベータバージョンの使用が有効になっています(まだ実装されていません)
デスクトップオペレーティングシステムで実行されるgnuplotの一般的なワークフローは、モバイルデバイスでの一般的なワークフローとは異なります。
gnuplotは、シェルウィンドウを使用してインタラクティブにテキストコマンドを入力し、出力ウィンドウを使用してグラフィック出力を同時に表示します。スマートフォンやタブレットコンピューターなどのモバイルデバイスでは、このワークフローは適していません。ユーザーの画面が小さいため、画面に複数の入力/出力領域を配置するのは難しいためです。モバイルデバイスで優れたgnuplotプログラムを使用するために、私はこのアプリを作成しました。
このアプリを使用する一般的なワークフローは次のとおりです。入力ページのテキストフィールドにgnuplotグラフを生成するスクリプトを入力し、実行ボタンを押してスクリプトを実行します。
gnuplotグラフは、他のグラフ出力ページに表示されます。ユーザーは、ボタンを使用して入力ページとグラフ出力ページを前後に切り替えることができます。
免責事項:
アプリは慎重に作成およびテストされていますが、エラーがないと見なされるべきではありません。
あなた自身の責任でこのアプリを使用してください。
このアプリの作者は、gnuplotプログラムの動作について責任を負いません。
gnuplotの使用の詳細については、menuitem gnuplot / Copyrightを参照してください。
最新バージョン 2.0.13 の更新情報
- Show current page in toolbar
- Improvements for access to SD memory/storage
- Bugfixes







