Descargas seguras y rápidas de APK en APKPure
APKPure utiliza verificación de firmas para garantizar descargas de 第1種電気工事士 筆記試験 APK libres de virus para ti.
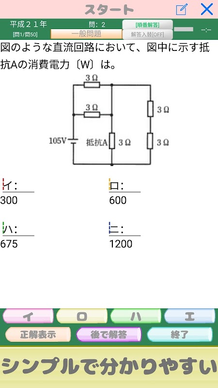
第1種電気工事士 筆記試験の過去問題集です。 全部で400問以上あり、全て無料で解く事が出来ます。
[概要]
第1種電気工事士 筆記試験の過去問題集です。
全部で400問以上あり、全て無料で解く事が出来ます。
[特徴]
・400問以上の問題を全て無料で解く事が出来る
・一般問題、配線図の種類ごと解答可能
・写真問題だけを解くことが可能
・「全問題モード」「一問一答モード」の選択可能
・不正解問題、正解問題のみ解くこと可能
・文字の大きさ変更機能
・解答群入れ替え機能
・タイマー機能、メモ機能
・順番解答、ランダム解答が可能
[掲載問題]
平成21年 平成22年
平成23年 平成24年
平成25年 平成26年
平成27年 平成28年

¡Un clic para instalar archivos XAPK/APK en Android!