Informazioni su Tutorial AVR Pro
Procedura guidata del codice che genera codice C e 26 progetti demo
Questa app è un tutorial AVR basato sul linguaggio ATMEGA16 C. È adatto per hobbisti o studenti di ingegneria.
Imparare AVR Mcu è difficile. La curva di apprendimento è ripida. Il processo include la lettura del foglio dati, la scrittura del codice, la costruzione di prototipi e la risoluzione dei problemi. Gli errori più possibili sono l'impostazione del valore errato dei registri.
Ora, AVR tutorial Pro è la soluzione. La procedura guidata del codice consente di impostare timer, UART, ADC, interrupt e periferiche con pochi clic nell'impostazione. Il collaudato codice sorgente C viene generato automaticamente.
Sebbene la procedura guidata del codice sia basata su ATMEGA16 mcu, è facile trasferirla su altri ATMEGA mcu poiché il codice sorgente generato è altamente strutturato
Caratteristiche
• Revisione dell'architettura AVR
• Mnemonici AVR asm e linguaggio C
• 26 progetti demo tra cui 16x2 LCM, eeprom i2c, eeprom spi, ADC, ultrasuoni ecc
• Wizard codice per UART, timer, interrupt, ADC e periferiche esterne inclusi LED, buzzer, interruttore a chiave, interrupt esterno, display a 7 segmenti, matrice 8x8 led, tastiera 4x4, lcd a segmenti, LCM 16x2, eeprom i2c, eeprom spi, RTC eccetera
• Progetti opzionali: OLED, TFT 220x176, MPU6050, 18B20, DHT11, BMP180, modulo DFPlayer mp3, flash SP, domotica Wi-Fi (ESP8266), motore passo-passo, servomotore, motore CC (PWM) ecc.
Demo opzionale
* OLED 128x64 (SPI)
* OLED 128x64 (I2c)
* TFT 220x176
* Sensore MPU6050 (accel + giroscopio).
* Sensore di temperatura 18B20
* Modulo mp3 DFPlayer
* Spia flash
* Motore passo-passo
* Servomotore
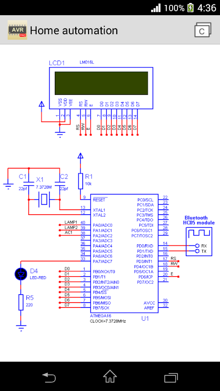
* Domotica tramite bluetooth
* Braccio robotico
* Braccio robotico Bluetooth
* Braccio robotico Bluetooth LE
Nota:
1. Per coloro che hanno bisogno di supporto, inviare un'e-mail all'e-mail designata.
NON utilizzare nemmeno l'area feedback per scrivere domande, non è appropriato e non è garantito che le possa leggere.
Atmel® e AVR® sono marchi registrati o marchi di fabbrica di Atmel Corporation o delle sue consociate, negli Stati Uniti e/o in altri paesi. Questa applicazione non è correlata o affiliata in alcun modo Atmel Corporation.
What's new in the latest 3.1.75
Informazioni sull'APK Tutorial AVR Pro
Download super veloce e sicuro tramite l'app APKPure
Basta un clic per installare i file XAPK/APK su Android!






