AVR Tutorial Pro hakkında
Kod sihirbazı C kodu ve 26 demo projeleri üreten
Bu uygulama ATMEGA16 C diline dayalı bir AVR öğreticidir. Hobi veya mühendislik öğrencileri için uygundur.
AVR mcu öğrenmek zordur. Öğrenme eğrisi diktir. Veri sayfasını okuma, kod yazma, prototip oluşturma ve sorun giderme işlemlerini içeren süreç. En olası hatalar, kayıtların yanlış değerlerinin ayarlanmasıdır.
Şimdi, çözüm AVR öğretici Pro . Kod sihirbazı, zamanlayıcı, UART, ADC, kesinti ve çevre birimlerini yalnızca birkaç tıklamayla ayarlamanıza izin verir. Kanıtlanmış C kaynak kodu otomatik olarak oluşturulur.
Kod sihirbazı ATMEGA16 mcu'yu temel alsa da, oluşturulan kaynak kodu yüksek düzeyde yapılandırılmış olduğundan diğer ATMEGA mcu'ya bağlantı kurmak kolaydır
Özellikler
• AVR mimarlık incelemesi
• AVR asm anımsatıcıları ve C dili
• 16x2 LCM, i2c eeprom, spi eeprom, ADC, ultrasonik vb.Dahil olmak üzere 26 demo projesi
• UART, zamanlayıcı, kesinti, ADC ve LED, zil, anahtar anahtarı, harici kesinti, 7 segmentli ekran, 8x8 led matris, 4x4 tuş takımı, segment lcd, 16x2 LCM, i2c eeprom, spi eeprom, RTC dahil olmak üzere harici çevre birimleri için kod sihirbazı vb
• İsteğe bağlı projeler: OLED, TFT 220x176, MPU6050, 18B20, DHT11, BMP180, DFPlayer mp3 modülü, SP flaş, Wifi ev otomasyonu (ESP8266), step motor, servo motor, DC motor (PWM) vb.
İsteğe Bağlı Demo
* OLED 128x64 (SPI)
* OLED 128x64 (I2c)
* TFT 220x176
* MPU6050 (hız + cayro) sensörü
* 18B20 sıcaklık sensörü
* DFPlayer mp3 modülü
* SPI flaşı
* Step motor
* Servo motor
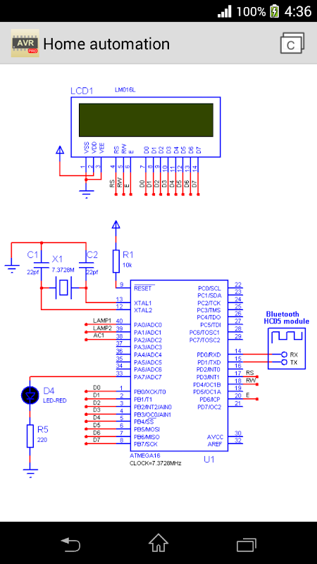
* Bluetooth kullanarak ev otomasyonu
* Robot kol
* Bluetooth robot kolu
* Bluetooth LE robot kolu
Not:
1. Desteğe ihtiyaç duyanlar için lütfen belirlenen e-postaya e-posta gönderin.
Soru yazmak için geri bildirim alanını KULLANMAYIN, uygun değildir ve bunları okuyabileceği garanti edilmez.
Atmel® ve AVR®, Atmel Corporation'ın veya yan kuruluşlarının ABD ve / veya diğer ülkelerdeki tescilli ticari markaları veya ticari markalarıdır. Bu uygulama Atmel Corporation ile ilgili veya ilişkili değildir.
What's new in the latest 3.1.75
AVR Tutorial Pro APK Bilgileri
APK Uygulaması ile Süper Hızlı ve Güvenli İndirme
XAPK/APK dosyalarını Android'e yüklemek için tek tıkla!






