Oписание Design Patterns EBook
Шаблон проектирования является многоразовым решением общих проблем в разработке программного обеспечения.
This is a Free EBook on Design Patterns. In software engineering, a design pattern is a general reusable solution to a commonly occurring problem within a given context in software design. It is a description or template for how to solve a problem that can be used in many different situations. Patterns are formalized best practices that the programmer must implement in the application. Object-oriented design patterns typically show relationships and interactions between classes or objects, without specifying the final application classes or objects that are involved.
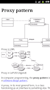
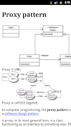
This book covers many different design patterns like abstract factory, builder, factory method etc. (creational patterns), adapter, bridge, composite, proxy etc. (structural patterns), command, iterator, state, strategy etc. (behavioral patterns) and reactor, scheduler etc. (concurrency patterns).
You need Alphonso EBook Viewer to view this EBook. You will be prompted to download it for FREE when you open EBook. You can also download it from Google Play at http://bit.ly/EBookViewer
Visit Blog: http://bit.ly/AlphonsoBlog
EBooks Catalog: http://bit.ly/EBookCatalog
Check out for more Apps and EBooks: http://bit.ly/AlphonsoApps
Что нового в последней версии 1.0
Информация Design Patterns EBook APK
Старые Версии Design Patterns EBook
Design Patterns EBook 1.0
Супер Быстрая и Безопасная Загрузка через Приложение APKPure
Один клик для установки XAPK/APK файлов на Android!



