Giới thiệu về Polytrauma
Ứng dụng này là một công cụ tham khảo nhanh chóng trong điều trị các bệnh nhân bị chấn thương nặng.
Việc điều trị bệnh nhân bị thương nặng là phức tạp và đòi hỏi phải đưa ra quyết định nhanh chóng. Đây Polytrauma App cung cấp một cái nhìn tổng quan nhanh chóng và nhỏ gọn của kiến thức phẫu thuật hữu ích cho quản lý của bệnh nhân bị thương nặng. App này đã chuyển hướng nhanh và chất lỏng và cho phép truy cập khi bạn đang offline. Các Polytrauma App có các tính năng sau đây:
- Mô tả các định nghĩa có liên quan bao gồm cả định nghĩa polytrauma mới
- Nó cung cấp danh sách kiểm tra để đánh giá ban đầu của bệnh nhân bị thương nặng
- Hệ thống điểm chấn thương hữu ích cho phép phân loại trực tiếp của bệnh nhân
- Tổn thương Severity Score Calculator cho phép tính toán nhanh của mức độ nghiêm trọng chấn thương
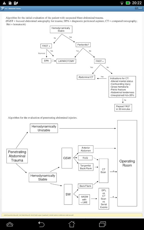
- Điều trị phẫu thuật thuật toán cung cấp một cái nhìn tổng quát của chiến lược trong điều trị các chấn thương khác nhau và ra quyết định lâm sàng (đầu, ngực, bụng, khung chậu, gãy xương dài, xương sống, thận và đường tiết niệu)
- Liên kết hữu ích và tài liệu tham khảo cung cấp thêm thông tin
Các Polytrauma App cung cấp một cái nhìn tổng quan về quản lý phẫu thuật từ chẩn đoán đến chiến lược phẫu thuật dùng theo mức độ nghiêm trọng chấn thương, sinh lý và mô hình chấn thương. Nó chắc chắn là một công cụ hữu ích trong thực tế hàng ngày.
What's new in the latest 1.5.0
Thông tin APK Polytrauma
Phiên bản cũ của Polytrauma
Polytrauma 1.5.0
Polytrauma 1.3
Tải xuống siêu nhanh và an toàn thông qua Ứng dụng APKPure
Một cú nhấp chuột để cài đặt các tệp XAPK/APK trên Android!







