About Polytrauma
This app is a quick reference tool in treatment of severely injured patients.
The treatment of severely injured patient is complex and requires quick decision making. This Polytrauma App provides a quick and compact overview of surgical knowledge helpful for management of severely injured patients. This App has fast and fluid navigation and allows access when you are offline. The Polytrauma App has following features:
- Description of relevant definitions including new polytrauma definition
- It provides checklists for initial assessment of severely injured patients
- Useful trauma scoring systems allow direct classification of the patient
- The Injury Severity Score Calculator enables fast calculation of the injury severity
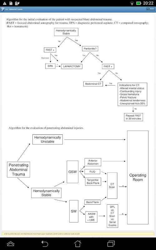
- Surgical Treatment Algorithms provide a quick overview of strategies in treatment of various injuries and clinical decision making (head, thorax, abdomen, pelvis, long bone fractures, spine, kidney and urinary tract)
- Useful links and references provide further information
The Polytrauma App provides an overview of the surgical management from diagnosis to surgical strategies used according to injury severity, physiology and injury pattern. It is definitely a useful tool in daily practice.
What's new in the latest 1.5.0
Polytrauma APK Information
Old Versions of Polytrauma
Polytrauma 1.5.0
Polytrauma 1.3
Super Fast and Safe Downloading via APKPure App
One-click to install XAPK/APK files on Android!







