Sobre este IP 教程
Tutorial IP
Tutorialspoint IP 教程
0:Tutorialspoint IP 教程
1:ipv4™
2:IPv4概述 - ipv4™
3:IPv4 OSI模型 - ipv4™
4:IPv4 TCP/IP模型 - ipv4™
5:IPv4 包结构 - ipv4™
6:IPv4寻址 - ipv4™
7:IPv4 地址分类 - ipv4™
8:IPv4子网划分(CIDR) - ipv4™
9:IPv4可变长度子网掩码(VLSM) - ipv4™
10:IPv4 保留地址 - ipv4™
11:IPv4使用举例 - ipv4™
12:IPv4 总结 - ipv4™
13:ipv6™
14:IPv6概述,IPv6是什么? - ipv6™
15:IPv6特点 - ipv6™
16:IPv6寻址模式 - ipv6™
17:IPv6地址类型与格式 - ipv6™
18:IPv6特殊地址 - ipv6™
19:IPv6报头 - ipv6™
20:IPv6通信 - ipv6™
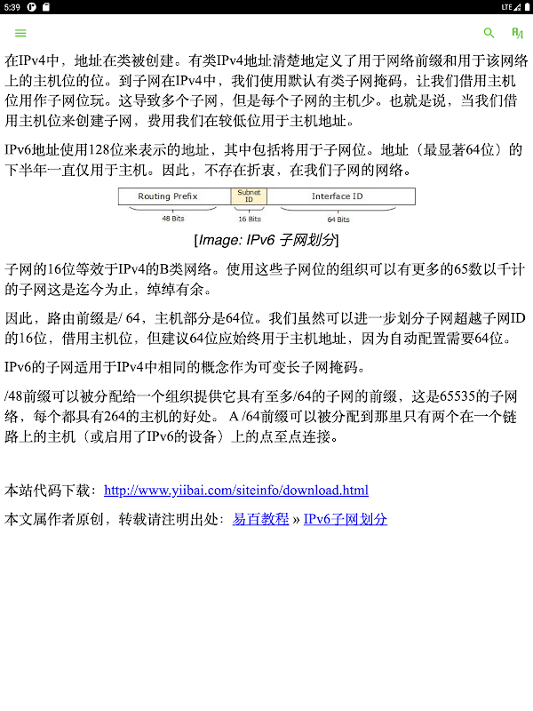
21:IPv6子网划分 - ipv6™
22:从IPv4到IPv6过渡 - ipv6™
23:IPv6移动性 - ipv6™
24:IPv6路由 - ipv6™
25:IPv6总结 - ipv6™
Novidades em 3.0 mais recente
Last updated on 2023-07-20
IP 教程
Informações sobre IP 教程 APK
Última Versão
3.0
Categoria
Livros e referênciasAndroid OS
Android 4.1+
Tamanho do arquivo
9.3 MB
Desenvolvedor
dafengstudioClassificação do Conteúdo
Everyone
Downloads seguros e rápidos de APK no APKPure
O APKPure usa verificação de assinatura para garantir downloads de APK IP 教程 sem vírus para você.
Baixar de Forma Rápida e Segura via APKPure App
Um clique para instalar arquivos XAPK/APK no Android!






