このIP 教程について
IPチュートリアル
Tutorialspoint IP 教程
0:Tutorialspoint IP 教程
1:ipv4™
2:IPv4概述 - ipv4™
3:IPv4 OSI模型 - ipv4™
4:IPv4 TCP/IP模型 - ipv4™
5:IPv4 包结构 - ipv4™
6:IPv4寻址 - ipv4™
7:IPv4 地址分类 - ipv4™
8:IPv4子网划分(CIDR) - ipv4™
9:IPv4可变长度子网掩码(VLSM) - ipv4™
10:IPv4 保留地址 - ipv4™
11:IPv4使用举例 - ipv4™
12:IPv4 总结 - ipv4™
13:ipv6™
14:IPv6概述,IPv6是什么? - ipv6™
15:IPv6特点 - ipv6™
16:IPv6寻址模式 - ipv6™
17:IPv6地址类型与格式 - ipv6™
18:IPv6特殊地址 - ipv6™
19:IPv6报头 - ipv6™
20:IPv6通信 - ipv6™
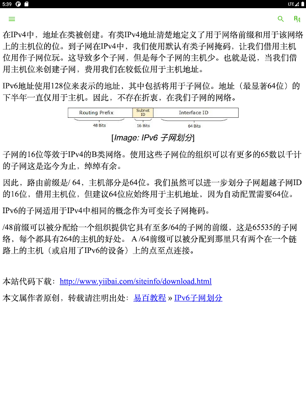
21:IPv6子网划分 - ipv6™
22:从IPv4到IPv6过渡 - ipv6™
23:IPv6移动性 - ipv6™
24:IPv6路由 - ipv6™
25:IPv6总结 - ipv6™
最新バージョン 3.0 の更新情報
Last updated on 2023-07-20
IP 教程






