Mengenai IP 教程
Tutorial IP
Tutorialspoint IP 教程
0:Tutorialspoint IP 教程
1:ipv4™
2:IPv4概述 - ipv4™
3:IPv4 OSI模型 - ipv4™
4:IPv4 TCP/IP模型 - ipv4™
5:IPv4 包结构 - ipv4™
6:IPv4寻址 - ipv4™
7:IPv4 地址分类 - ipv4™
8:IPv4子网划分(CIDR) - ipv4™
9:IPv4可变长度子网掩码(VLSM) - ipv4™
10:IPv4 保留地址 - ipv4™
11:IPv4使用举例 - ipv4™
12:IPv4 总结 - ipv4™
13:ipv6™
14:IPv6概述,IPv6是什么? - ipv6™
15:IPv6特点 - ipv6™
16:IPv6寻址模式 - ipv6™
17:IPv6地址类型与格式 - ipv6™
18:IPv6特殊地址 - ipv6™
19:IPv6报头 - ipv6™
20:IPv6通信 - ipv6™
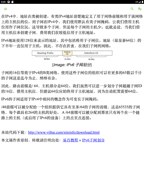
21:IPv6子网划分 - ipv6™
22:从IPv4到IPv6过渡 - ipv6™
23:IPv6移动性 - ipv6™
24:IPv6路由 - ipv6™
25:IPv6总结 - ipv6™
What's new in the latest 3.0
Last updated on 2023-07-20
IP 教程
Maklumat APK IP 教程
Versi terkini
3.0
Category
Buku & RujukanAndroid OS
Android 4.1+
Saiz Fail
9.3 MB
Pemaju
dafengstudioPenilaian Kandungan
Everyone
Muat turun APK Selamat & Cepat di APKPure
APKPure menggunakan pengesahan tandatangan untuk memastikan muat turun APK IP 教程 tanpa virus untuk anda.
Versi lama IP 教程
IP 教程 3.0
9.3 MBJul 20, 2023
Muat Turun Super Pantas dan Selamat melalui Apl APKPure
Satu klik untuk memasang fail XAPK/APK pada Android!






