Acerca del Jinxter
Ficción interactiva clásica de Magnetic Scrolls 1987 revivida
Jinxter, un clásico juego de ficción interactiva lanzado por Magnetic Scrolls en 1987.
Eres reclutado por los inmortales "Guardianes" para salvar el mundo de Aquitania de las malvadas Brujas Verdes. ¿Por qué no pueden hacerlo ellas mismas? Bueno, eso no sería nada divertido. Pero lo más importante, ¡es porque tienes suerte!
De hecho, tienes toda la suerte. Tu amigo Guardián puede ayudarte en el camino, salvándote de la catástrofe. ¡Eso siempre y cuando no se te acabe la suerte! Lo cual podría pasar si no estás alerta.
Pero no te asustes, porque Jinxter es una divertida aventura cómica en un mundo de fantasía, donde solo tienes que rescatar a tu amigo Xam, encontrar los cuatro amuletos mágicos, armar el legendario brazalete de Turani, vencer a las malvadas brujas y salvar el mundo, todo antes de la hora del té. ¡Pan comido!
Magnetic Scrolls fue una desarrolladora británica de videojuegos activa entre 1984 y 1990. Pionera en juegos de aventuras audiovisuales elaborados, fue una de las dos desarrolladoras de ficción interactiva más grandes y aclamadas de la década de 1980.
El juego original ha sido restaurado y mejorado por Stand Games (con permiso) y adaptado para dispositivos modernos, con una interfaz de usuario enormemente mejorada.
Características:
* Nuevas ilustraciones
Diez nuevas ilustraciones para ubicaciones.
* Comandos táctiles
Toca los enlaces en el texto para ejecutar comandos sin escribir.
* Sugerencia de palabras específicas del juego
Toca las palabras sugeridas de la barra de palabras durante la escritura para ahorrar tiempo.
* Inventario en la barra lateral
Todos tus elementos se listan cómodamente en una barra lateral con iconos. Arrastra y suelta para usarlos o para aplicarlos a elementos del texto principal.
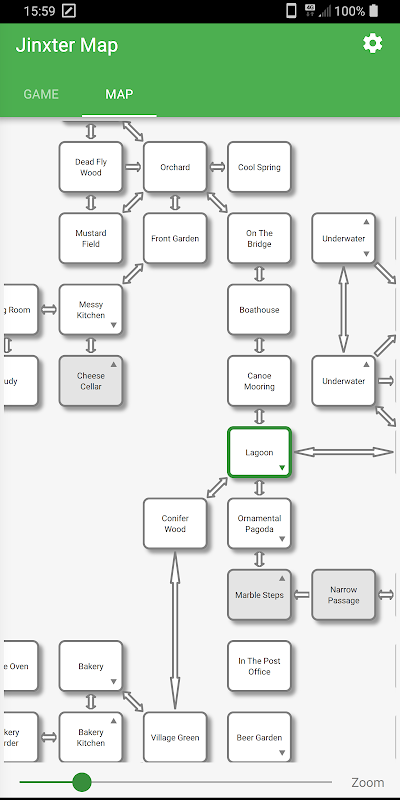
* Mapa dinámico
No necesitas dibujar el mapa, lo hacemos por ti. A medida que exploras el juego, la página del mapa se expandirá. Toca cualquier sala anterior del mapa para acceder rápidamente a esa ubicación.
* Rosa de los Vientos
Navega rápidamente con una práctica brújula. Muestra las salidas disponibles en todo momento; simplemente toca para moverte.
* Sonidos Ambientales
Algunas ubicaciones tienen sonidos de fondo, lo que las hace más realistas.
Las nuevas instalaciones hacen que el juego original sea divertido y entretenido en dispositivos móviles modernos. Se acabaron los callejones sin salida; la remasterización cuenta con la función de deshacer multinivel, además de guardar/cargar partida.
Apoya el Proyecto de Remasterización
Estamos trabajando para restaurar el contenido, el código fuente y los documentos del juego original, y esperamos desarrollar y compartir nuevas tecnologías de IF. Visita nuestro blog (https://strandgames.com/blog) para obtener más información sobre nuestro progreso.
¡Gracias por tu apoyo!
El Equipo Strand
Descubre más en https://strandgames.com
Ver también:
https://en.wikipedia.org/wiki/Jinxter
https://msmemorial.if-legends.org/games.htm/jinxter.php
Novedades más recientes
Descarga la aplicación APKPure para obtener más recompensas y descuentos en juegos
¡Un clic para instalar archivos XAPK/APK en Android!






