Over Jinxter
Klassieke interactieve fictie door magnetische rollen 1987 Nieuw leven ingeblazen
Jinxter, een klassieke interactieve fictiespel uitgebracht door Magnetic Scrolls in 1987.
Je wordt gerekruteerd door de onsterfelijke "Bewakers" om de wereld van Aquitania te redden van de slechte Groene Heksen. Waarom kunnen ze het niet zelf doen? Nou, dat zou geen plezier zijn. Maar wat nog belangrijker is, het is omdat je geluk hebt!
In feite heb je alles het geluk. Je voogd kan je onderweg helpen, en je redden van een catastrofe. Dat is zolang je geluk niet opraakt! Wat het zou kunnen zijn als je je verstand niet bij je hebt.
Maar raak niet in paniek, want Jinxter is een leuk komedie-avontuur in een fantasiewereld, waar alles je hoeft te doen is je vriend Xam te redden, alle vier de magische charmes te vinden , assembleer de legendarische armband van Turani, overwin de kwade heksen en red de wereld - allemaal voor de lunch. Een kinderspel!
Magnetic Scrolls was een Britse videogamecontwikkelaar die actief was tussen 1984 en 1990. Een pionier op het gebied van audio-visueel uitgebreide avonturengames. Het was een van de twee grootste en meest geprezen interactieve fictieontwikkelaars van de jaren tachtig.
Het oorspronkelijke spel is hersteld en verbeterd door Stand Games (met toestemming) en aangepast voor moderne apparaten, met een enorm verbeterde gebruikersinterface.
Kenmerken omvatten:
* Nieuwe illustraties
Tien nieuwe illustraties voor locaties.
* Touch-Text-opdrachten
Tik op "links" in de tekst om opdrachten uit te voeren zonder te typen.
* Spelspecifieke woordsuggestie
Tik tijdens de invoer op voorgestelde woorden uit de woordbalk om tijd te besparen.
* Sidebar-inventaris
Al je spullen worden handig weergegeven in een zijbalk met pictogrammen. Drag and drop om ze te gebruiken of om ze toe te passen op dingen in de hoofdtekst.
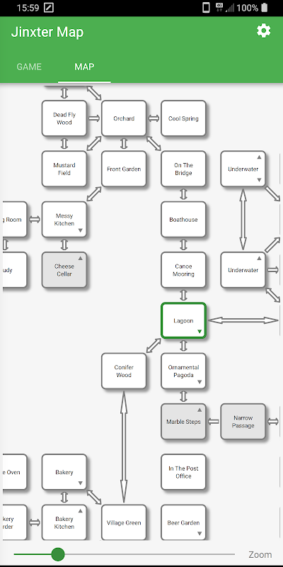
* Dynamische kaart
Het is niet nodig om de kaart te tekenen, wij doen het voor u. Terwijl je de game verkent, wordt de kaartpagina uitgebreid. Tik op een willekeurige vorige kamer op de kaart om die locatie snel te "verkennen".
* Windroos
Navigeer snel met een handige kompasgadget. Het toont te allen tijde de beschikbare uitgangen, tik eenvoudig om te verplaatsen.
* Ambient Sounds
Sommige locaties hebben achtergrondgeluiden, waardoor ze realistischer worden.
De nieuwe faciliteiten maken het originele spel leuk en vermakelijk om op moderne mobiele telefoons te spelen. Geen doodlopende weg meer; de remaster heeft meerdere niveaus ongedaan maken en een spel opslaan / laden.
Help het Remastering-project ondersteunen
We werken aan het herstellen van originele game-inhoud, broncode en documenten en hopelijk om nieuwe IF-technologieën te ontwikkelen en te delen. Zie onze blog (https://strandgames.com/blog) voor meer informatie over onze voortgang.
Bedankt voor uw steun!
The Strand Team
Meer informatie op https://strandgames.com
Zie ook:
https://en.wikipedia.org/wiki/Jinxter
https://msmemorial.if-legends.org/games.htm/jinxter.php
What's new in the latest
Download de APKPure-app om meer spelbeloningen en kortingen te krijgen
Eén klik om XAPK/APK-bestanden op Android te installeren!






