このJinxterについて
マグネティック・スクロールズによる1987年の古典インタラクティブフィクションが復活
1987年にマグネティック・スクロールズ社からリリースされた、クラシックなインタラクティブフィクションゲーム「ジンクスター」。
不死の「ガーディアン」に雇われたあなたは、邪悪なグリーン・ウィッチからアキタニアの世界を救わなければなりません。なぜガーディアン自身で救えないのでしょうか? まあ、それは面白くないでしょう。でも、もっと重要なのは、あなたが幸運だからです!
実は、あなたは幸運の女神です。ガーディアン仲間があなたを助け、大惨事から救ってくれます。ただし、幸運が尽きない限りは! 機転が利かなければ、幸運が尽きてしまうかもしれません。
でも、慌てないでください。ジンクスターはファンタジーの世界を舞台にした、楽しくてコメディチックな冒険ゲームです。あなたがやるべきことは、友人のザムを救出し、4つの魔法のチャームをすべて見つけ、トゥラニの伝説のブレスレットを組み立て、邪悪な魔女たちを倒して世界を救うことだけです。すべてお茶の時間までに。簡単!
Magnetic Scrollsは、1984年から1990年まで活躍したイギリスのビデオゲーム開発会社です。オーディオビジュアルに凝ったアドベンチャーゲームの先駆者であり、1980年代には2大インタラクティブフィクション開発会社のうちの1社として、高い評価を得ていました。
オリジナルゲームはStand Gamesによって(許可を得て)修復・改良され、UIが大幅に改善された現代のデバイス向けに移植されました。
主な機能:
* 新しいイラスト
ロケーションの10種類の新しいイラスト。
* タッチテキストコマンド
テキスト内の「リンク」をタップするだけで、入力せずにコマンドを実行できます。
* ゲーム固有の単語候補
入力中に単語バーから候補の単語をタップして、時間を節約できます。
* サイドバーインベントリ
すべてのアイテムは、アイコン付きでサイドバーに便利に一覧表示されます。ドラッグ&ドロップで使用したり、メインテキストに適用したりできます。
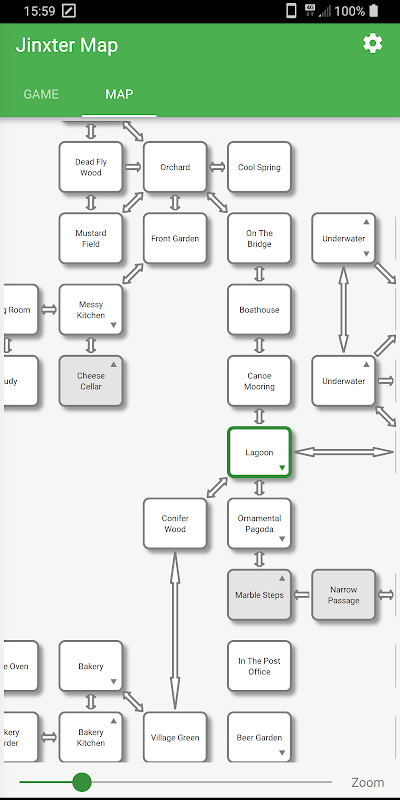
* ダイナミックマップ
マップを描く必要はありません。私たちが代わりに作成します。ゲームを探索すると、マップページが拡大します。マップ上の前の部屋をタップすると、その場所に「高速移動」できます。
* コンパスローズ
便利なコンパスガジェットで素早くナビゲートできます。利用可能な出口が常に表示され、タップするだけで移動できます。
* 環境音
一部の場所には背景音が追加され、よりリアルな雰囲気を醸し出しています。
これらの新機能により、オリジナルゲームを現代のモバイルでさらに楽しくプレイできます。行き止まりはもうありません。リマスター版では、マルチレベルのアンドゥ機能やセーブ/ロード機能が追加されています。
リマスタープロジェクトへのご支援
オリジナルのゲームコンテンツ、ソースコード、ドキュメントの復元に取り組んでおり、新しいIFテクノロジーの開発と共有を目指しています。進捗状況の詳細はブログ(https://strandgames.com/blog)をご覧ください。
ご支援ありがとうございます!
ストランドチーム
詳しくは https://strandgames.com をご覧ください。
こちらもご覧ください:
https://en.wikipedia.org/wiki/Jinxter
https://msmemorial.if-legends.org/games.htm/jinxter.php






