About Recommind - Mind Map
The only mind map that recommends related words
Recommind is a mind map tool that organizes your thoughts step by step and improves the ability to associate words.
You can easily draw mind maps that enhance thinking, creativity, and memory without paper and pen.
It is an opportunity to easily access and get used to the mind map that was difficult to handle.
You can even learn languages with extended functions such as suggested words, meanings, and dictionary searches that are not provided by the existing mind map.
* Recommind
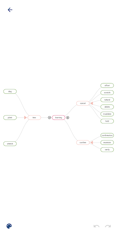
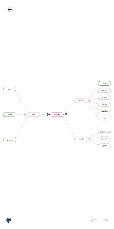
- The mind map function is basic!
: Node add, edit, move, delete, zoom in/out function supports basic and various color themes.
- Thumbnail
: You can see the mind map thumbnail on the home screen, so you can see which mind map it is.
- Search Hashtag
: If you want to find a mind map of a specific topic, use hashtag search!
By adding a hashtag to the mind map description, you can easily find the mind map you want.
- Recommended word (Online)
: If the key word doesn't come up, try the recommended word function! Help with word association.
- Search Meaning (Online)
: If you know the word but don't remember the meaning, try using the search meaning function.
- Search in dictionary
: If you are using the DIODICT dictionary, you can check the meaning of more detailed words.
- Change font size
: The default font size is small?
Use the slider to freely increase the font size.
- Backup / Restore
You can use the same mind map to other devices via Google Drive.
* How to use Recommind
- Learning English words
: Learn English words while drawing a mind map.
Drawing a mind map with related words naturally memorizes the words.
If you don't remember a word, try adding it with the recommended word function.
- Chronicles of History
: Organize with keywords along with the year of occurrence over time.
- Travel planning
: Please list the items you need to prepare for your trip. Or organize the places you want to go by location.
- Use a brainstorming, idea meeting, presentation, writing, and organize information.
* Precautions
- The basic function works even offline, but some functions (recommended words, meaning search) are available online.
- "Search in Dictionary" function is required to purchase DB from the DIODICT dictionary app to operate normally.
Recommind is the beginning.
Send your good comments to [email protected],
We will become a better Recommind by collecting opinions.
What's new in the latest 1.2.20082501
- Mind map template added
- Help improvements
- Other bug fixed and improvements
Recommind - Mind Map APK Information
Old Versions of Recommind - Mind Map
Recommind - Mind Map 1.2.20082501
Recommind - Mind Map 1.1.20060401
Super Fast and Safe Downloading via APKPure App
One-click to install XAPK/APK files on Android!





