Tentang Algorithms in C#
Aplikasi referensi untuk algoritma dalam bahasa pemrograman C #.
Aplikasi ini bertujuan untuk menjadi referensi dasar dan cepat untuk algoritma dalam bahasa C #.
Anda dapat memfilter konten berdasarkan kategori atau Anda dapat mencari konten berdasarkan topik, deskripsi atau kode tertentu.
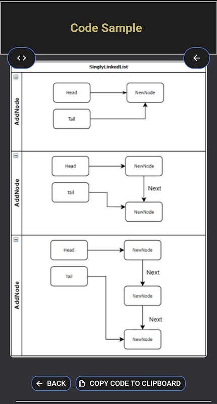
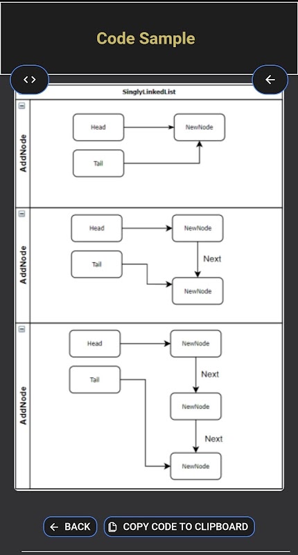
Setiap kode dapat disalin dan memiliki output yang menunjukkan hasil untuk eksekusi algoritma.
What's new in the latest 1.0.3
Last updated on Feb 10, 2023
Minor bug fixes and improvements. Install or update to the newest version to check it out!
Informasi APK Algorithms in C#
Versi terbaru
Varies with device
Kategori
Buku & ReferensiUkuran file
5.8 MB
Pengembang
Daniel KreppelRating konten
Everyone
Laporan Keamanan
Periksa Sekarang
Pemeriksaan Keamanan Selesai
Tidak Ada Virus
Tidak Ada Spyware
Tidak Ada Malware
Tidak Ada Virus
Tidak Ada Spyware
Tidak Ada Malware
Nama Paket:com.myapp.algorithmsincs
Tampilkan Lebih Banyak
Diverifikasi oleh: APKPURE
Versi lama Algorithms in C#
5.8 MBFeb 10, 2023
Algorithms in C# Alternatif
Java N-IDE - Android Builder - Java SE Compiler
Mr Duy
8.8Programming Hub: Belajar Code
Coding and Programming
8.8Pseudocode, PSeInt, Visualg
Diego Velásquez (diegoveloper)
8.0C# Shell .NET IDE
Radostin Dimitrov
9.2Fibu: Learn Coding Fun
Programming, Coding, and Coding Games
8.9JStudio - IDE for Java, Kotlin
ALIF Technology
Pengunduhan Super cepat dan aman melalui aplikasi APKPure
Sekali klik untuk menginstal file XAPK/APK di Android!







