Giới thiệu về Algorithms in C#
Một ứng dụng tham khảo cho các thuật toán trong ngôn ngữ lập trình C #.
Ứng dụng này nhằm mục đích trở thành một tài liệu tham khảo cơ bản và nhanh chóng cho các thuật toán trong ngôn ngữ C #.
Bạn có thể lọc nội dung theo danh mục hoặc bạn có thể tìm kiếm nội dung dựa trên các chủ đề, mô tả hoặc một mã cụ thể.
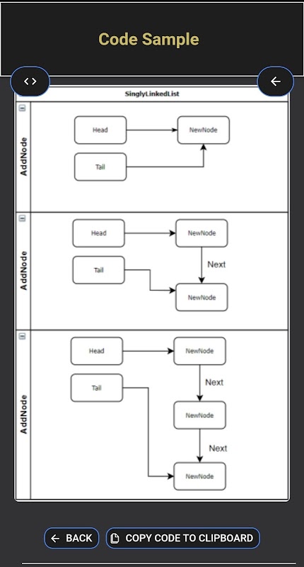
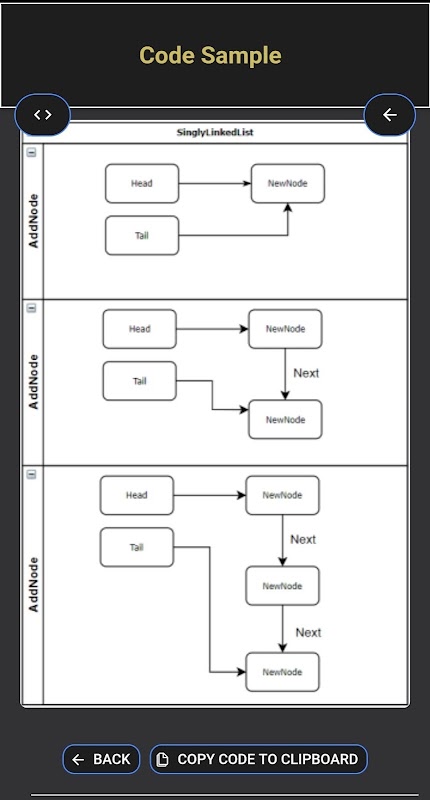
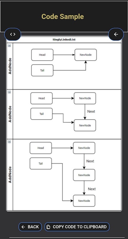
Mỗi mã có thể được sao chép và có một đầu ra chứng minh kết quả cho việc thực hiện thuật toán.
What's new in the latest 1.0.3
Last updated on Feb 10, 2023
Minor bug fixes and improvements. Install or update to the newest version to check it out!
Thông tin APK Algorithms in C#
Phiên bản mới nhất
Varies with device
Danh mục
Sách và Tài liệu tham khảoDung lượng tệp
5.8 MB
Nhà phát triển
Daniel KreppelXếp hạng nội dung
Everyone
Báo cáo bảo mật
Kiểm tra ngay
Kiểm tra bảo mật hoàn tất
Không có virus
Không có phần mềm gián điệp
Không có phần mềm độc hại
Không có virus
Không có phần mềm gián điệp
Không có phần mềm độc hại
Tên gói:com.myapp.algorithmsincs
Xem thêm
Xác minh bởi: APKPURE
Phiên bản cũ của Algorithms in C#
5.8 MBFeb 10, 2023
Algorithms in C# Thay thế
Java N-IDE - Android Builder - Java SE Compiler
Mr Duy
8.8Programming Hub: Học viết mã
Coding and Programming
8.8Pseudocode, PSeInt, Visualg
Diego Velásquez (diegoveloper)
8.0C# Shell .NET IDE
Radostin Dimitrov
9.2Fibu: Learn Coding Fun
Programming, Coding, and Coding Games
8.9JStudio - IDE for Java, Kotlin
ALIF Technology
Tải xuống siêu nhanh và an toàn thông qua Ứng dụng APKPure
Một cú nhấp chuột để cài đặt các tệp XAPK/APK trên Android!







