About Algorithms in C#
A reference app for algorithms in C# programming language.
This aplication aims to be a basic and fast reference for algorithms in C# language.
You can filter the content by category or you can search the content based on topics, descriptions or a specific code.
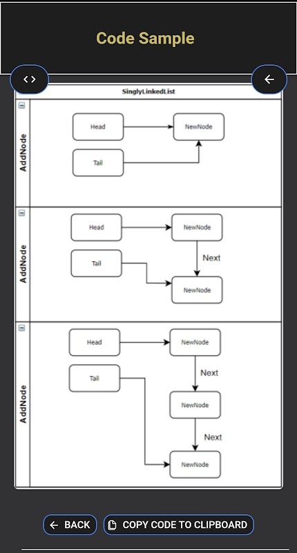
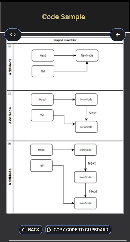
Each code can be copied and has an output demonstrating the result for the execution of the algorithm.
What's new in the latest 1.0.3
Last updated on Feb 10, 2023
Minor bug fixes and improvements. Install or update to the newest version to check it out!
Algorithms in C# APK Information
Latest Version
Varies with device
Category
Books & ReferenceFile Size
5.8 MB
Developer
Daniel KreppelContent Rating
Everyone
Security Report
Check Now
Security Check Completed
No Virus
No Spyware
No Malware
No Virus
No Spyware
No Malware
Package Name:com.myapp.algorithmsincs
Show More
Verified by: APKPURE
Old Versions of Algorithms in C#
5.8 MBFeb 10, 2023
Algorithms in C# Alternative
Java N-IDE - Android Builder - Java SE Compiler
Mr Duy
8.8Programming Hub: Learn to code
Coding and Programming
8.8Pseudocode, PSeInt, Visualg
Diego Velásquez (diegoveloper)
8.0C# Shell .NET IDE
Radostin Dimitrov
9.2Fibu: Learn Coding Fun
Programming, Coding, and Coding Games
8.9JStudio - IDE for Java, Kotlin
ALIF Technology
Super Fast and Safe Downloading via APKPure App
One-click to install XAPK/APK files on Android!







