เกี่ยวกับ Algorithms in C#
แอพอ้างอิงสำหรับอัลกอริทึมในภาษา C #
การประยุกต์ใช้นี้มีวัตถุประสงค์เพื่อเป็นข้อมูลอ้างอิงพื้นฐานและรวดเร็วสำหรับอัลกอริทึมในภาษา C #
คุณสามารถกรองเนื้อหาตามหมวดหมู่หรือคุณสามารถค้นหาเนื้อหาตามหัวข้อคำอธิบายหรือรหัสเฉพาะ
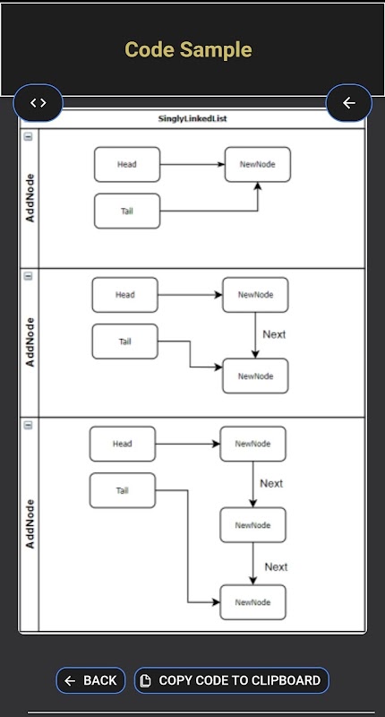
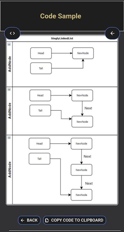
แต่ละรหัสสามารถคัดลอกและมีผลลัพธ์แสดงผลลัพธ์สำหรับการดำเนินการของอัลกอริทึม
What's new in the latest 1.0.3
Last updated on Feb 10, 2023
Minor bug fixes and improvements. Install or update to the newest version to check it out!
ข้อมูล Algorithms in C# APK
รุ่นล่าสุด
Varies with device
Category
หนังสือและข้อมูลอ้างอิงขนาดไฟล์
5.8 MB
ผู้พัฒนา
Daniel Kreppelการจัดประเภทเนื้อหา
Everyone
รายงานความปลอดภัย
ตรวจสอบตอนนี้
การตรวจสอบความปลอดภัยเสร็จสมบูรณ์
ไม่มีไวรัส
ไม่มีสปายแวร์
ไม่มีมัลแวร์
ไม่มีไวรัส
ไม่มีสปายแวร์
ไม่มีมัลแวร์
ชื่อแพ็กเกจ:com.myapp.algorithmsincs
แสดงเพิ่มเติม
ตรวจสอบโดย: APKPURE
Algorithms in C# รุ่นเก่า
5.8 MBFeb 10, 2023
Algorithms in C# ทางเลือก
Java N-IDE - Android Builder - Java SE Compiler
Mr Duy
8.8Programming Hub:เรียนเขียนโค้ด
Coding and Programming
8.8Pseudocode, PSeInt, Visualg
Diego Velásquez (diegoveloper)
8.0C# Shell .NET IDE
Radostin Dimitrov
9.2Programming Hero: coding fun
Programming, Coding, and Coding Games
8.9JStudio - IDE for Java, Kotlin
ALIF Technology
การดาวน์โหลดที่รวดเร็วและปลอดภัยเป็นพิเศษผ่านแอป APKPure
คลิกเพียงครั้งเดียวเพื่อติดตั้งไฟล์ XAPK/APK บน Android!







