Informazioni su Algorithms in C#
Un'app di riferimento per algoritmi nel linguaggio di programmazione C #.
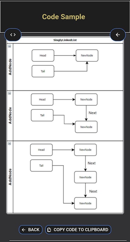
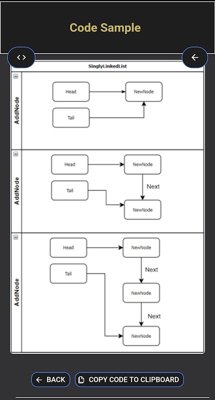
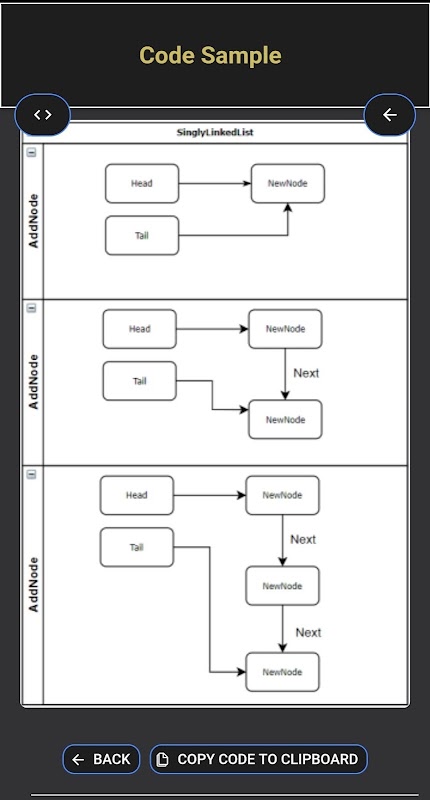
Questa applicazione mira ad essere un riferimento di base e veloce per gli algoritmi nel linguaggio C #.
Puoi filtrare il contenuto per categoria o puoi cercare il contenuto in base ad argomenti, descrizioni o un codice specifico.
Ogni codice può essere copiato e ha un output che dimostra il risultato per l'esecuzione dell'algoritmo.
What's new in the latest 1.0.3
Last updated on Feb 10, 2023
Minor bug fixes and improvements. Install or update to the newest version to check it out!
Informazioni sull'APK Algorithms in C#
Ultima versione
Varies with device
Categoria
Libri e consultazioneDimensione
5.8 MB
Sviluppatore
Daniel KreppelClassificazione dei contenuti
Everyone
Rapporto di sicurezza
Controlla ora
Controllo di sicurezza completato
Nessun virus
Nessuno spyware
Nessun malware
Nessun virus
Nessuno spyware
Nessun malware
Nome del pacchetto:com.myapp.algorithmsincs
Mostra di più
Verificato da: APKPURE
Vecchie versioni di Algorithms in C#
5.8 MBFeb 10, 2023
Algorithms in C# Alternativa
Java N-IDE - Android Builder - Java SE Compiler
Mr Duy
8.8Programming Hub: impara codice
Coding and Programming
8.8Pseudocode, PSeInt, Visualg
Diego Velásquez (diegoveloper)
8.0C# Shell .NET IDE
Radostin Dimitrov
9.2Programming Hero: coding fun
Programming, Coding, and Coding Games
8.9JStudio - IDE for Java, Kotlin
ALIF Technology
Download super veloce e sicuro tramite l'app APKPure
Basta un clic per installare i file XAPK/APK su Android!







