دربارهی Algorithms in C#
یک برنامه مرجع برای الگوریتم ها به زبان برنامه نویسی C #.
هدف این برنامه یک مرجع اساسی و سریع برای الگوریتم های زبان C # است.
می توانید محتوا را بر اساس طبقه بندی فیلتر کنید یا می توانید محتوا را بر اساس مباحث ، توضیحات یا یک کد خاص جستجو کنید.
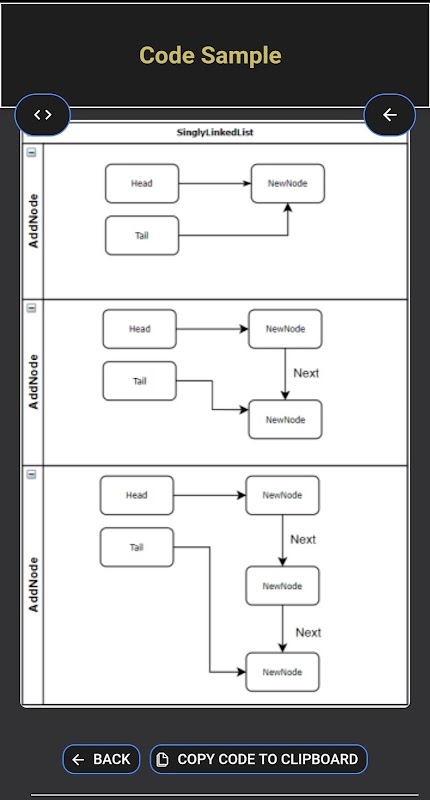
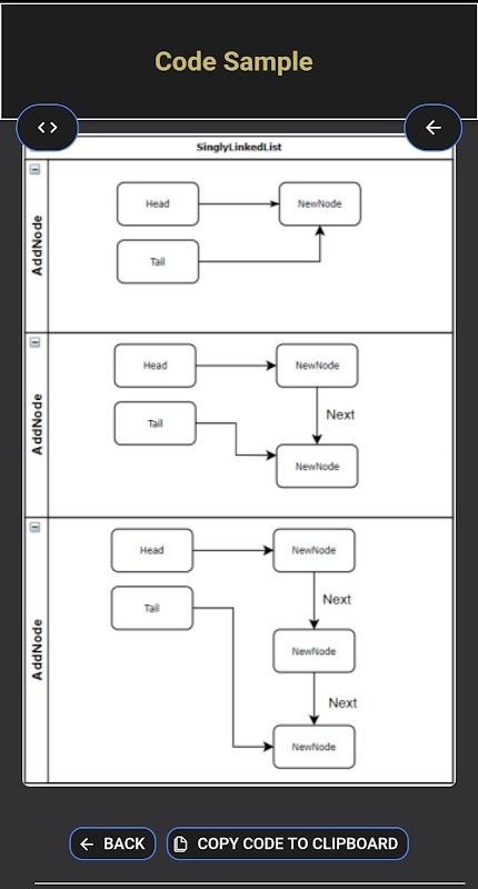
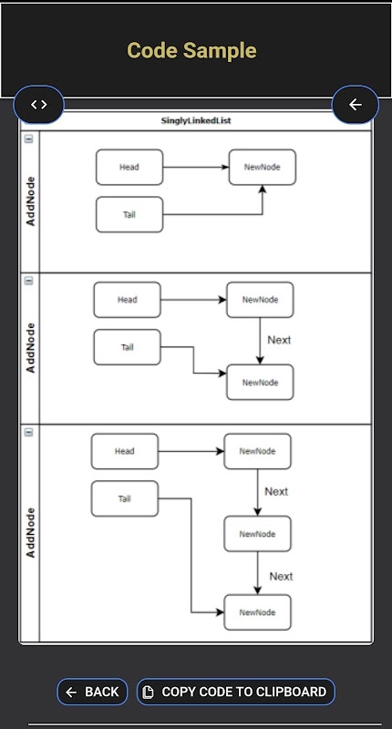
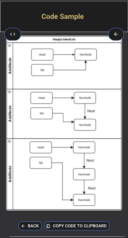
هر کد قابل کپی کردن است و خروجی دارد که نتیجه اجرای الگوریتم را نشان می دهد.
جدیدترین 1.0.3 چه خبر است
Last updated on 10/02/2023
Minor bug fixes and improvements. Install or update to the newest version to check it out!
اطلاعات Algorithms in C# APK
آخرین نسخه
Varies with device
دسته بندی
کتابها و مراجعاندازه فایل
5.8 MB
توسعه دهنده
Daniel Kreppelرتبهبندی محتوا
Everyone
گزارش امنیتی
بررسی کنید
بررسی امنیتی تکمیل شد
بدون ویروس
بدون جاسوسافزار
بدون بدافزار
بدون ویروس
بدون جاسوسافزار
بدون بدافزار
نام بسته:com.myapp.algorithmsincs
نمایش بیشتر
تأیید شده توسط: APKPURE
نسخههای قدیمی Algorithms in C#
5.8 MB10/02/2023
جایگزین Algorithms in C#
Java N-IDE - Android Builder - Java SE Compiler
Mr Duy
8.8Programming Hub: Learn to code
Coding and Programming
8.8Pseudocode, PSeInt, Visualg
Diego Velásquez (diegoveloper)
8.0C# Shell .NET IDE
Radostin Dimitrov
9.2Fibu: Learn Coding Fun
Programming, Coding, and Coding Games
8.9JStudio - IDE for Java, Kotlin
ALIF Technology
دانلود فوق سریع و ایمن از طریق برنامه APKPure
برای نصب فایل های XAPK/APK در اندروید با یک کلیک!







