Algorithms in C# hakkında
C # programlama dilinde algoritmalar için bir referans uygulaması.
Bu uygulama C # dilinde algoritmalar için temel ve hızlı bir referans olmayı amaçlamaktadır.
İçeriği kategoriye göre filtreleyebilir veya içeriği konulara, açıklamalara veya belirli bir koda göre arayabilirsiniz.
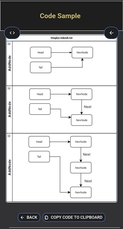
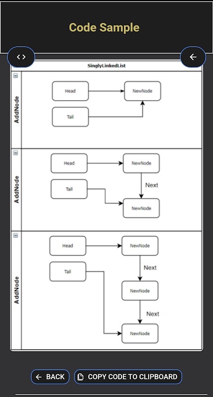
Her kod kopyalanabilir ve algoritmanın yürütülmesi için sonucu gösteren bir çıktıya sahiptir.
What's new in the latest 1.0.3
Last updated on Feb 10, 2023
Minor bug fixes and improvements. Install or update to the newest version to check it out!
Algorithms in C# APK Bilgileri
En son sürüm
Varies with device
Kategori
Kitaplar ve ReferansDosya Boyutu
5.8 MB
Geliştirici
Daniel Kreppelİçerik derecelendirmesi
Everyone
Güvenlik raporu
Şimdi kontrol et
Güvenlik Kontrolü Tamamlandı
Virüs yok
Casus yazılım yok
Kötü amaçlı yazılım yok
Virüs yok
Casus yazılım yok
Kötü amaçlı yazılım yok
Paket adı:com.myapp.algorithmsincs
Daha fazla göster
Doğrulayan: APKPURE
Algorithms in C#'in eski sürümleri
5.8 MBFeb 10, 2023
Algorithms in C# Alternatif
Java N-IDE - Android Builder - Java SE Compiler
Mr Duy
8.8Programming Hub : Kodlamayı
Coding and Programming
8.8Pseudocode, PSeInt, Visualg
Diego Velásquez (diegoveloper)
8.0C# Shell .NET IDE
Radostin Dimitrov
9.2Fibu: Learn Coding Fun
Programming, Coding, and Coding Games
8.9JStudio - IDE for Java, Kotlin
ALIF Technology
APK Uygulaması ile Süper Hızlı ve Güvenli İndirme
XAPK/APK dosyalarını Android'e yüklemek için tek tıkla!







