Mengenai Algorithms in C#
Aplikasi rujukan untuk algoritma dalam bahasa pengaturcaraan C #.
Aplikasi ini bertujuan untuk menjadi rujukan asas dan pantas untuk algoritma dalam bahasa C #.
Anda boleh menyaring kandungan mengikut kategori atau mencari kandungan berdasarkan topik, keterangan atau kod tertentu.
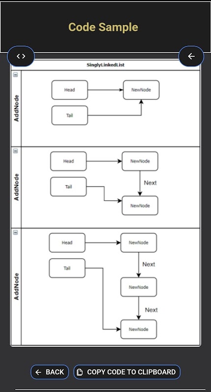
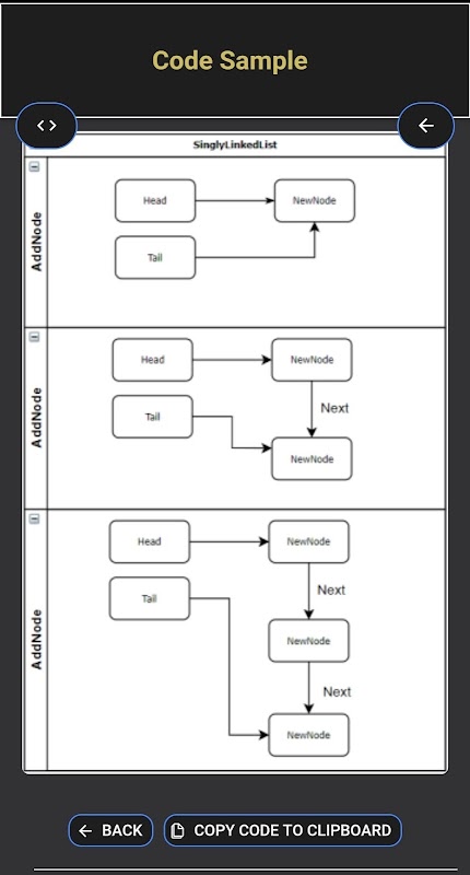
Setiap kod dapat disalin dan mempunyai output yang menunjukkan hasil untuk pelaksanaan algoritma.
What's new in the latest 1.0.3
Last updated on Feb 10, 2023
Minor bug fixes and improvements. Install or update to the newest version to check it out!
Maklumat APK Algorithms in C#
Versi terkini
Varies with device
Category
Buku & RujukanSaiz Fail
5.8 MB
Pemaju
Daniel KreppelPenilaian Kandungan
Everyone
Muat turun APK Selamat & Cepat di APKPure
APKPure menggunakan pengesahan tandatangan untuk memastikan muat turun APK Algorithms in C# tanpa virus untuk anda.
Versi lama Algorithms in C#
Algorithms in C# 1.0.3
5.8 MBFeb 10, 2023
Algorithms in C# Alternatif
Java N-IDE - Android Builder - Java SE Compiler
Mr Duy
8.8Programming Hub: Belajar Code
Coding and Programming
8.8Pseudocode, PSeInt, Visualg
Diego Velásquez (diegoveloper)
8.0C# Shell .NET IDE
Radostin Dimitrov
9.2Programming Hero: Coding Fun
Programming, Coding, and Coding Games
8.9JStudio - IDE for Java, Kotlin
ALIF Technology
Muat Turun Super Pantas dan Selamat melalui Apl APKPure
Satu klik untuk memasang fail XAPK/APK pada Android!







