About Algorithms in C#
سی # پروگرامنگ زبان میں الگورتھم کے ل reference ایک حوالہ ایپ۔
اس معذرت کا مقصد C # زبان میں الگورتھم کے ل a ایک بنیادی اور تیز حوالہ ہے۔
آپ زمرہ کے لحاظ سے مواد کو فلٹر کرسکتے ہیں یا آپ عنوانات ، تفصیلات یا کسی مخصوص کوڈ کی بنیاد پر مواد تلاش کرسکتے ہیں۔
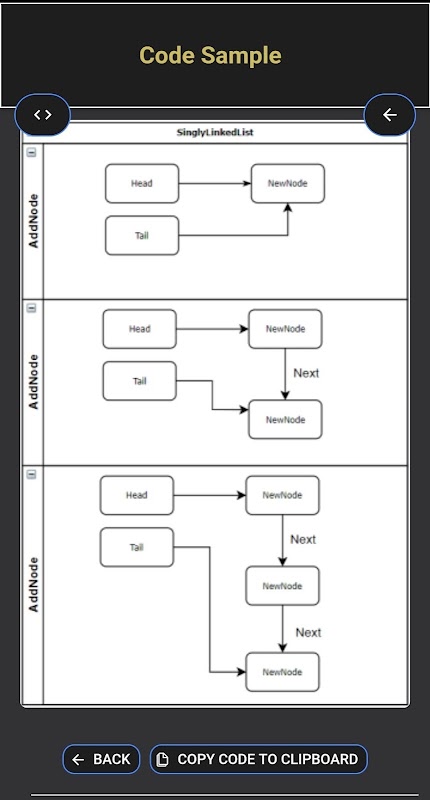
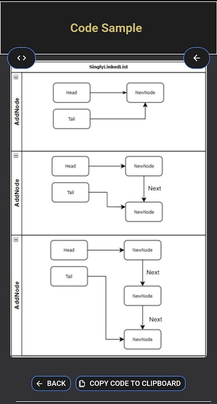
ہر کوڈ کی کاپی کی جاسکتی ہے اور الگورتھم کے نفاذ کے لئے نتائج کا مظاہرہ کرنے والی ایک آؤٹ پٹ ہوتی ہے۔
What's new in the latest 1.0.3
Last updated on Feb 10, 2023
Minor bug fixes and improvements. Install or update to the newest version to check it out!
Algorithms in C# APK معلومات
Latest Version
Varies with device
کٹیگری
کتابیں اور حوالہفائل سائز
5.8 MB
ڈویلپر
Daniel Kreppelمواد کی درجہ بندی
Everyone
سیکیورٹی رپورٹ
اب چیک کریں
سیکیورٹی چیک مکمل ہو گیا
کوئی وائرس نہیں
کوئی اسپائی ویئر نہیں
کوئی میل ویئر نہیں
کوئی وائرس نہیں
کوئی اسپائی ویئر نہیں
کوئی میل ویئر نہیں
پیکیج کا نام:com.myapp.algorithmsincs
مزید دکھائیں
تصدیق کردہ: APKPURE
کے پرانے ورژن Algorithms in C#
5.8 MBFeb 10, 2023
Algorithms in C# متبادل
Java N-IDE - Android Builder - Java SE Compiler
Mr Duy
8.8Programming Hub: Learn to code
Coding and Programming
8.8Pseudocode, PSeInt, Visualg
Diego Velásquez (diegoveloper)
8.0C# Shell .NET IDE
Radostin Dimitrov
9.2Fibu: Learn Coding Fun
Programming, Coding, and Coding Games
8.9JStudio - IDE for Java, Kotlin
ALIF Technology
APKPure ایپکےذریعےانتہائی تیزاورمحفوظڈاؤنلوڈنگ
Android پر XAPK/APK فائلیںانسٹالکرنےکےلیےایککلککریں!







