SMC ICU PROTOCOL সম্পর্কে
স্যামসুং মেডিকেল সেন্টার আইসিইউ চিকিত্সা এবং চিকিত্সা গাইড
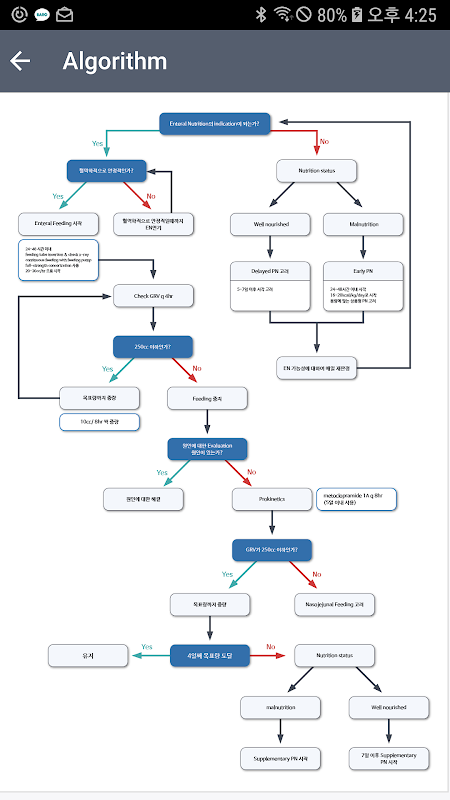
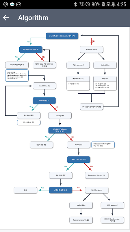
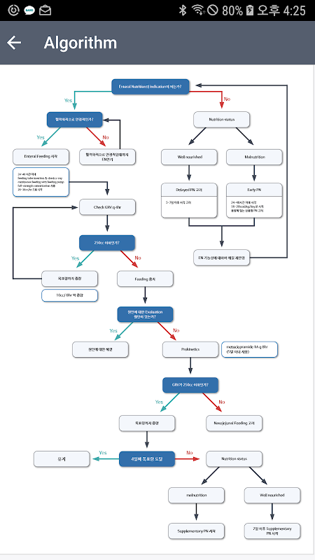
-আইইসিইউ পুষ্টি প্রোটোকল
-Extracorporeal ফুসফুস সমর্থন
-আইসিইউ অ্যান্টিবায়োটিক গাইডলাইন
-ওয়ানিং প্রোটোকল
-ম্যাসিভ ট্রান্সফিউশন প্রোটোকল
-কন্টিনিয়াস রেনাল রিপ্লেসমেন্ট থেরাপি প্রোটোকল
- আইসিইউতে প্রলাপের সুনির্দিষ্ট ব্যবস্থাপনা
-পেন ত্রাণ এবং স্যাডেশন প্রোটোকল (যান্ত্রিক বায়ুচলাচল রোগী)
-আরওয়ে ম্যানেজমেন্ট প্রোটোকল
- ফুসফুসের প্রতিরক্ষামূলক পরিচালনা
-আরডিএস রোগীদের প্রোন পজিশন প্রোটোকল
- ভেন্টিলেটর সম্পর্কিত নিউমোনিয়া প্রতিরোধের গাইডলাইনস
- ফুসফুসের ট্রান্সপ্ল্যান্টেশন প্রোটোকল
- গুরুতর অসুস্থ রোগীদের সেন্ট্রাল ভেনাস ক্যাথেটারাইজেশনের গাইডলাইনস
-প্লিমোনারি থ্রোম্বোয়েম্বোলিজম প্রোটোকল
- আইসিইউতে স্ট্রেস আলসার প্রফিল্যাক্সিস
- শিরা রক্ত জমাট বাঁধা প্রতিরোধের প্রোটোকল বাদ দিন
নিবিড় যত্ন ইউনিটে হাইপারটোনিক অসমোলার থেরাপি
-আইপিসিপির হাইপোথার্মিয়া প্রোটোকল
What's new in the latest 2.0.1
SMC ICU PROTOCOL APK Information
SMC ICU PROTOCOL এর পুরানো সংস্করণ
SMC ICU PROTOCOL 2.0.1
SMC ICU PROTOCOL 2.0.0
APKPure অ্যাপের মাধ্যমে অতি দ্রুত এবং নিরাপদ ডাউনলোড করা হচ্ছে
Android-এ XAPK/APK ফাইল ইনস্টল করতে এক-ক্লিক করুন!



