Über SMC ICU PROTOCOL
Samsung Medical Center ICU Behandlung und Behandlungsanleitung
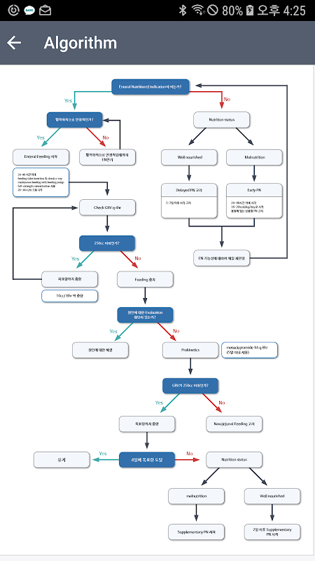
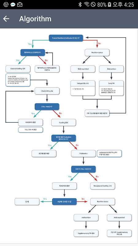
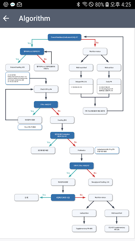
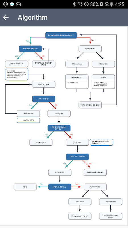
-ICU Ernährungsprotokoll
-Extrakorporale Lungenunterstützung
-ICU Antibiotika-Richtlinie
Entwöhnungsprotokoll
-Massives Transfusionsprotokoll
-Kontinuierliches Nierenersatztherapieprotokoll
-Akute Behandlung von Delir auf der Intensivstation
-Schmerzlinderung und Sedierungsprotokoll (Patienten, die sich einer mechanischen Beatmung unterziehen)
-Airway Management Protocol
-Lungenschutzmanagement
-Pron-Positionsprotokoll bei ARDS-Patienten
-Richtlinien zur Vorbeugung von beatmungsbedingter Lungenentzündung
-Lungentranspalntationsprotokoll
-Richtlinien für die zentralvenöse Katheterisierung bei kritisch kranken Patienten
-Pulmonales Thromboembolie-Protokoll
-Stressgeschwürprophylaxe auf der Intensivstation
-Protokoll zur Verhinderung von Blutgerinnseln in der Vene
-Hypertonische osmolare Therapie auf der Intensivstation
-Hypothermie-Protokoll für IICP
What's new in the latest 2.0.1
SMC ICU PROTOCOL APK -Informationen
Alte Versionen von SMC ICU PROTOCOL
SMC ICU PROTOCOL 2.0.1
SMC ICU PROTOCOL 2.0.0
Superschnelles und sicheres Herunterladen über die APKPure-App
Ein Klick zur Installation von XAPK/APK-Dateien auf Android!



