Acerca del SMC ICU PROTOCOL
Guía de tratamiento y tratamiento de la UCI de Samsung Medical Center
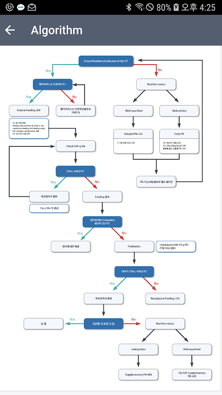
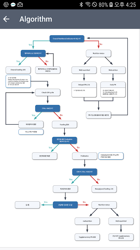
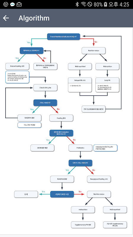
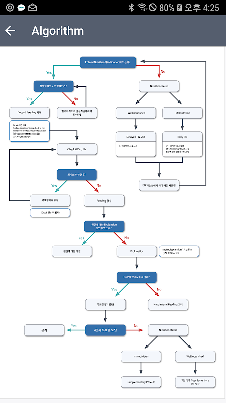
-Protocolo de nutrición de la UCI
-Apoyo pulmonar extracorpóreo
-Guía de antibióticos de la UCI
-Protocolo de destete
-Protocolo de transfusión masiva
-Protocolo de terapia de reemplazo renal continuo
-Manejo agudo del delirio en UCI
-Protocolo de alivio del dolor y sedación (pacientes sometidos a ventilación mecánica)
-Protocolo de gestión de vías aéreas
-Manejo de protección pulmonar
-Protocolo de posición prona en pacientes con SDRA
-Directrices para la prevención de la neumonía relacionada con el ventilador
-Protocolo de trasplante de pulmón
-Directrices para el cateterismo venoso central en pacientes críticos
-Protocolo de tromboembolismo pulmonar
-Profilaxis de úlceras por estrés en UCI
-Protocolo de prevención de coágulos de sangre en venas profundas
-Terapia osmolar hipertónica en unidad de cuidados intensivos
-Protocolo de hipotermia para IICP
Novedades más recientes 2.0.1
Información de SMC ICU PROTOCOL APK
Versiones Antiguas de SMC ICU PROTOCOL
SMC ICU PROTOCOL 2.0.1
SMC ICU PROTOCOL 2.0.0
Descarga rápida y segura a través de APKPure App
¡Un clic para instalar archivos XAPK/APK en Android!



