Oписание SMC ICU PROTOCOL
Руководство по лечению и лечению в отделении интенсивной терапии медицинского центра Samsung
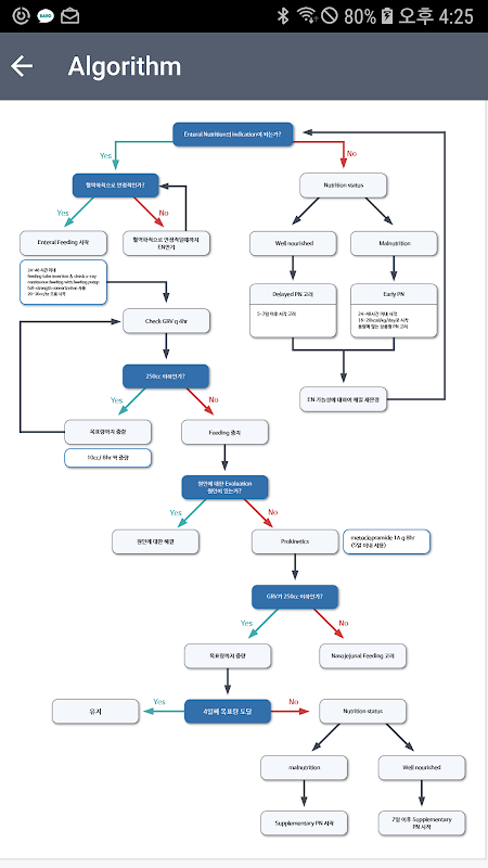
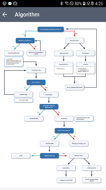
Протокол питания ОИТ
-Экстракорпоральная поддержка легких
-Руководство по антибиотикам ОИТ
-Протокол отлучения
-Массивный протокол переливания
-Протокол непрерывной заместительной почечной терапии
-Острое ведение делирия в отделении интенсивной терапии
-Протокол снятия боли и седации (пациенты, проходящие искусственную вентиляцию легких)
-Протокол управления воздушными путями
-Защитное управление легких
-Протокол положения спинки у пациентов с ОРДС
-Руководства по профилактике пневмонии, связанной с вентилятором
-Протокол трансплантации легких
-Руководства по катетеризации центральных вен у тяжелобольных
-Протокол легочной тромбоэмболии
-Профилактика стрессовой язвы в ОИТ
Протокол предотвращения образования тромбов в глубоких венах
-Гипертоническая осмолярная терапия в отделении интенсивной терапии
-Протокол Гипотермии для IICP
Что нового в последней версии 2.0.1
Информация SMC ICU PROTOCOL APK
Старые Версии SMC ICU PROTOCOL
SMC ICU PROTOCOL 2.0.1
SMC ICU PROTOCOL 2.0.0
Супер Быстрая и Безопасная Загрузка через Приложение APKPure
Один клик для установки XAPK/APK файлов на Android!



