Giới thiệu về SMC ICU PROTOCOL
Hướng dẫn điều trị và điều trị ICU của Trung tâm Y tế Samsung
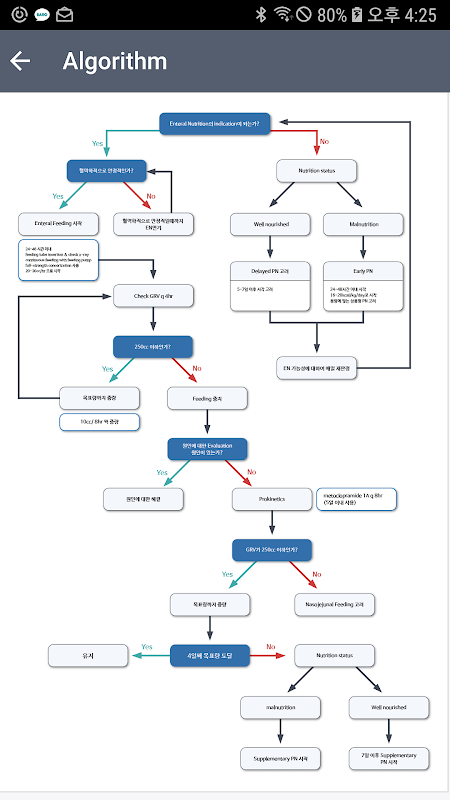
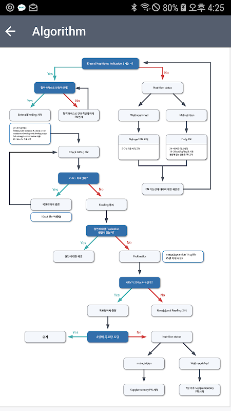
-ICU Nutrition Protocol
-Hỗ trợ phổi cơ thể
-Hướng dẫn về thuốc kháng sinhICU
-Giao thức biển
-Giao thức truyền máu lớn
-Quy trình trị liệu thay thế thận liên tục
-Quản lý cấp tốc cơn mê sảng trong ICU
- Phác đồ giảm đau và an thần (bệnh nhân thở máy)
-Giao thức quản lý hàng không
-Quản lý bảo vệ trung
-Prone vị trí giao thức ở bệnh nhân ARDS
-Hướng dẫn phòng ngừa viêm phổi liên quan đến máy thở
-Giao thức chuyển vị trực tiếp
-Hướng dẫn đặt ống thông tĩnh mạch trung tâm ở bệnh nhân nặng
-Phương thức thuyên tắc huyết khối phổi
- Dự phòng loét căng thẳng trong ICU
-Giao thức ngăn ngừa cục máu đông tĩnh mạch
- Liệu pháp thẩm thấu siêu âm trong đơn vị chăm sóc đặc biệt
-Giao thức hạ nhiệt cho IICP
What's new in the latest 2.0.1
Thông tin APK SMC ICU PROTOCOL
Phiên bản cũ của SMC ICU PROTOCOL
SMC ICU PROTOCOL 2.0.1
SMC ICU PROTOCOL 2.0.0
Tải xuống siêu nhanh và an toàn thông qua Ứng dụng APKPure
Một cú nhấp chuột để cài đặt các tệp XAPK/APK trên Android!



