Over SMC ICU PROTOCOL
Samsung Medical Center ICU-behandelings- en behandelingsgids
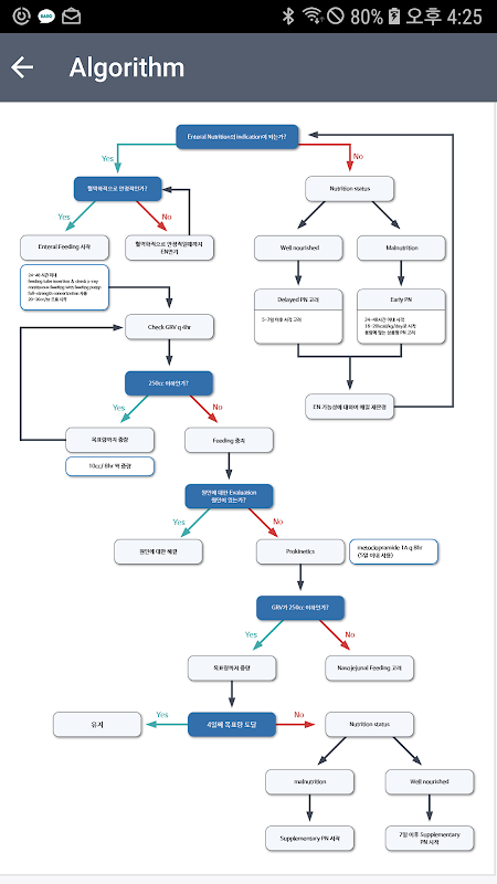
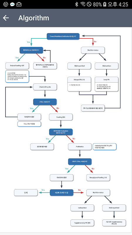
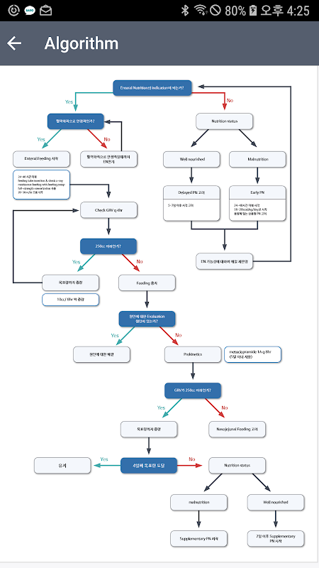
-ICU-voedingsprotocol
-Extracorporale longondersteuning
-ICU Antibiotica-richtlijn
-Speenprotocol
-Massief transfusieprotocol
- Protocol voor continue niervervangende therapie
-Acute behandeling van delirium op de ICU
-Pijnbestrijding en sedatieprotocol (patiënten die mechanische beademing ondergaan)
-Luchtwegbeheerprotocol
-Long beschermend beheer
-Prone positie protocol bij ARDS-patiënten
-Richtlijnen voor de preventie van beademingsgerelateerde pneumonie
-Longtranspalntatieprotocol
-Richtlijnen voor centraal veneuze katheterisatie bij ernstig zieke patiënten
-Protocol voor pulmonale trombo-embolie
-Stress ulcer profylaxe op de ICU
- Preventieprotocol voor diepe aderbloedstolsels
-Hypertonische osmolaire therapie op de intensive care
-Hypothermie-protocol voor IICP
What's new in the latest 2.0.1
SMC ICU PROTOCOL APK -informatie
Oude versies van SMC ICU PROTOCOL
SMC ICU PROTOCOL 2.0.1
SMC ICU PROTOCOL 2.0.0
Supersnel en veilig downloaden via de APKPure-app
Eén klik om XAPK/APK-bestanden op Android te installeren!



