Informazioni su SMC ICU PROTOCOL
Samsung Medical Center ICU trattamento e guida al trattamento
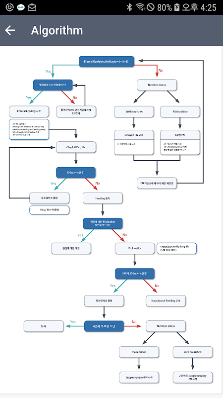
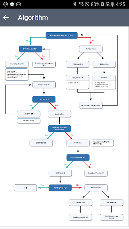
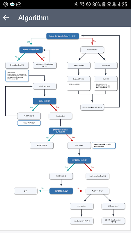
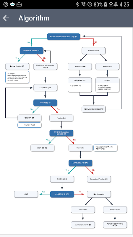
-Protocollo nutrizionale dell'ICU
-Supporto polmonare extracorporeo
-Linea guida sugli antibiotici dell'ICU
-Protocollo di svezzamento
-Protocollo di trasfusione massiva
-Protocollo di terapia sostitutiva renale continua
-Gestione acuta del delirio in terapia intensiva
-Protocollo di sollievo dal dolore e sedazione (pazienti sottoposti a ventilazione meccanica)
-Protocollo di gestione delle vie aeree
-Gestione protettiva polmonare
-Protocollo di posizione del trono nei pazienti con ARDS
-Linee guida per la prevenzione della polmonite correlata al ventilatore
-Protocollo di transpalntazione polmonare
-Linee guida per il cateterismo venoso centrale nei pazienti critici
-Protocollo di tromboembolia polmonare
-Profilassi dell'ulcera da stress in terapia intensiva
-Protocollo di prevenzione dei coaguli di sangue nelle vene profonde
-Terapia osmolare ipertonica in terapia intensiva
-Protocollo di ipotermia per IICP
What's new in the latest 2.0.1
Informazioni sull'APK SMC ICU PROTOCOL
Vecchie versioni di SMC ICU PROTOCOL
SMC ICU PROTOCOL 2.0.1
SMC ICU PROTOCOL 2.0.0
Download super veloce e sicuro tramite l'app APKPure
Basta un clic per installare i file XAPK/APK su Android!



