About SMC ICU PROTOCOL
سیمسنگ میڈیکل سینٹر کے آئی سی یو کے علاج معالجے اور علاج کے لئے رہنما
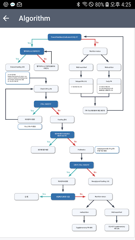
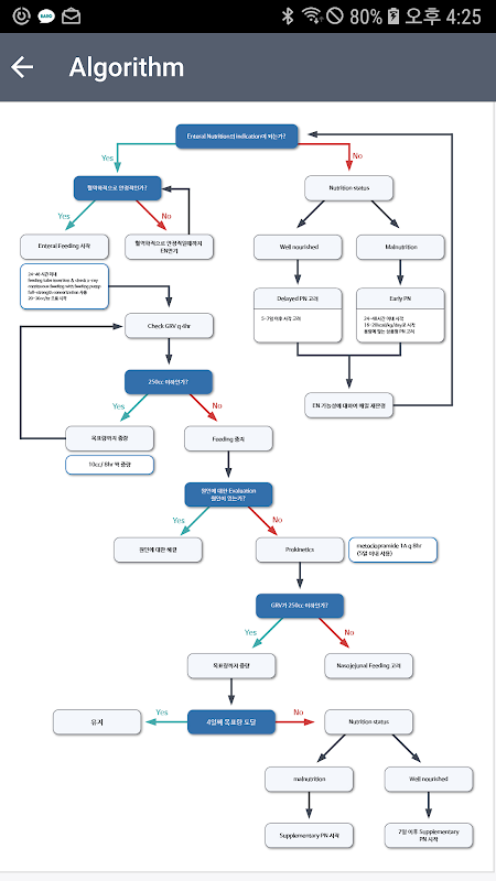
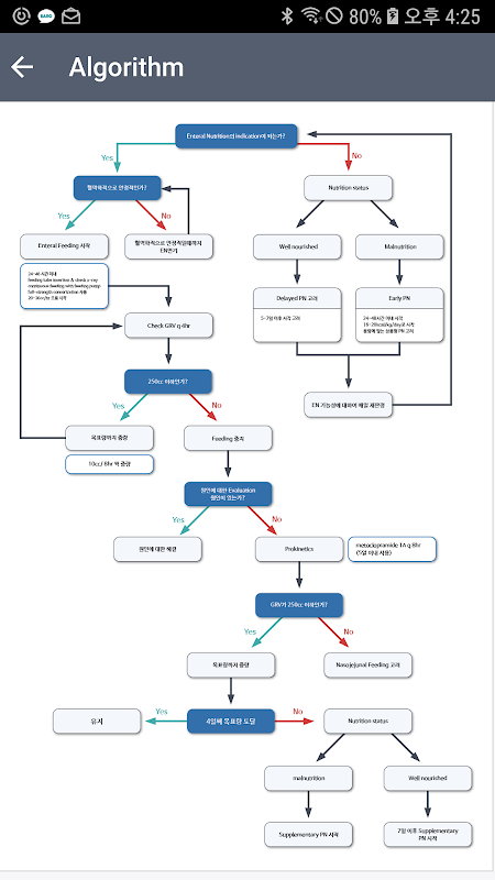
-آئی سی یو نیوٹریشن پروٹوکول
- ایکسٹریکورپوریبل پھیپھڑوں کی حمایت
-آئی سی یو اینٹی بائیوٹکس گائیڈ لائن
ویننگ پروٹوکول
- بڑے پیمانے پر منتقلی پروٹوکول
مسلسل گردوں کی تبدیلی تھراپی پروٹوکول
-آئی سی یو میں دلیری کے اچھ managementے انتظام
- ریلیف اور سیڈکشن پروٹوکول (مریض جو میکانی وینٹیلیشن سے گزر رہے ہیں)
ایر وے مینجمنٹ پروٹوکول
پھیپھڑوں کا حفاظتی انتظام
- اے آر ڈی ایس مریضوں میں ابتدائی پوزیشن پروٹوکول
وینٹیلیٹر سے متعلق نمونیہ کی روک تھام کے لئے رہنما اصول
- پھیپھڑوں کا ٹرانسپلانٹیشن پروٹوکول
اہم مریضوں میں سنٹرل وینس کیتھرائزیشن کے لئے رہنما اصول
-پلمونری تھرمبو ایمولوزم پروٹوکول
-آئی سی یو میں اسٹریس السر پروفیلیکسس
رگ خون جمنے سے بچنے کے پروٹوکول کو ضائع کریں
انتہائی نگہداشت یونٹ میں ہائپرٹونک اسولر تھراپی
IIPP کے لئے ہائپوترمیا پروٹوکول
What's new in the latest 2.0.1
SMC ICU PROTOCOL APK معلومات
کے پرانے ورژن SMC ICU PROTOCOL
SMC ICU PROTOCOL 2.0.1
SMC ICU PROTOCOL 2.0.0
APKPure ایپکےذریعےانتہائی تیزاورمحفوظڈاؤنلوڈنگ
Android پر XAPK/APK فائلیںانسٹالکرنےکےلیےایککلککریں!



