เกี่ยวกับ SMC ICU PROTOCOL
คู่มือการรักษาและการรักษา ICU ของ Samsung Medical Center
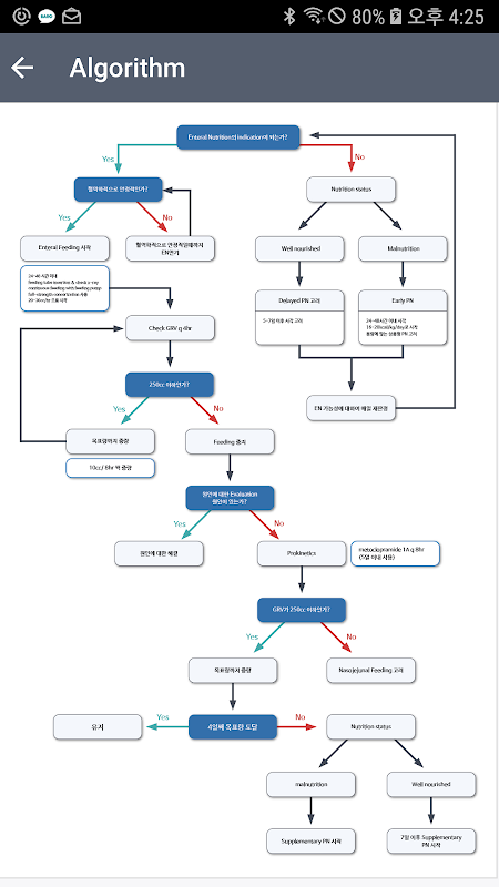
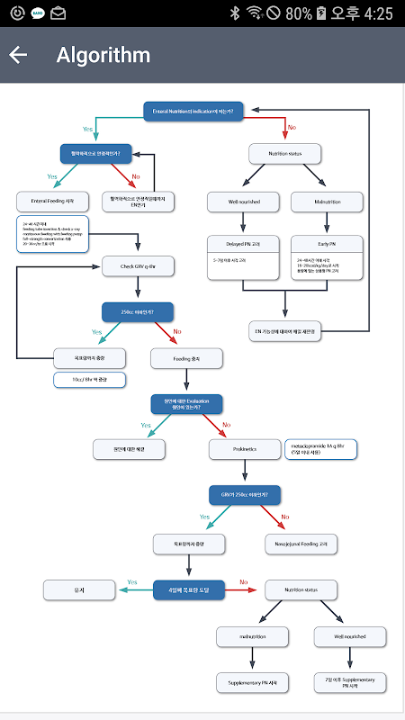
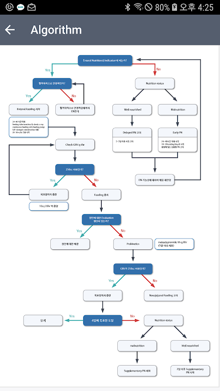
-ICU โภชนาการโปรโตคอล
-Extracorporeal ปอดสนับสนุน
-ICU แนวทางการใช้ยาปฏิชีวนะ
- พิธีสารการหย่านม
-Massive Transfusion Protocol
- พิธีสารการบำบัดทดแทนไตอย่างต่อเนื่อง
- การจัดการอย่างเฉียบพลันของอาการเพ้อในห้องไอซียู
- โปรโตคอลบรรเทาอาการปวดและกดประสาท (ผู้ป่วยที่ได้รับเครื่องช่วยหายใจ)
-Airway Management Protocol
- การจัดการป้องกันปอด
โปรโตคอลตำแหน่ง -Prone ในผู้ป่วย ARDS
- แนวทางในการป้องกันโรคปอดบวมที่เกี่ยวข้องกับเครื่องช่วยหายใจ
-Lung Transpalntation โปรโตคอล
- แนวทางในการสวนหลอดเลือดดำส่วนกลางในผู้ป่วยหนัก
-Pulmonary thromboembolism Protocol
-Stress ulcer prophylaxis ใน ICU
- โปรโตคอลการป้องกันลิ่มเลือดในหลอดเลือดดำลึก
-Hypertonic osmolar บำบัดในหอผู้ป่วยหนัก
-Hypothermia Protocol สำหรับ IICP
What's new in the latest 2.0.1
ข้อมูล SMC ICU PROTOCOL APK
SMC ICU PROTOCOL รุ่นเก่า
SMC ICU PROTOCOL 2.0.1
SMC ICU PROTOCOL 2.0.0
การดาวน์โหลดที่รวดเร็วและปลอดภัยเป็นพิเศษผ่านแอป APKPure
คลิกเพียงครั้งเดียวเพื่อติดตั้งไฟล์ XAPK/APK บน Android!



