Mengenai SMC ICU PROTOCOL
Panduan rawatan dan rawatan ICU Pusat Perubatan Samsung
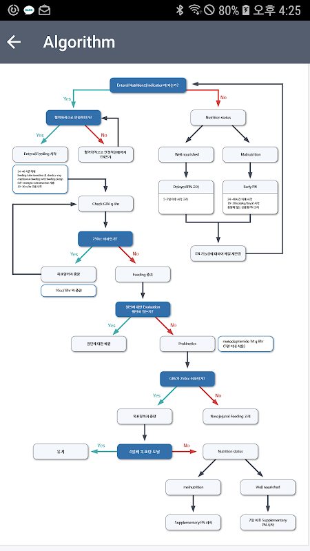
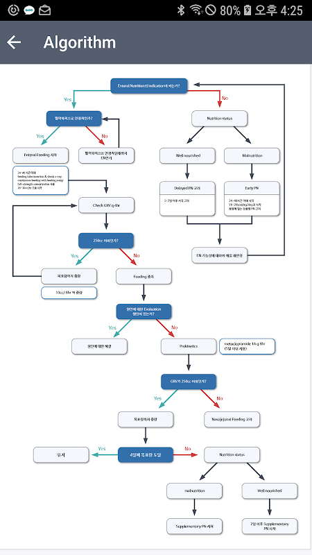
Protokol Pemakanan ICU
-Sokongan Paru-paru Ekstrakorporeal
Garis Panduan Antibiotik ICU
-Pengecualian Protokol
- Protokol Transfusi Besar
-Protokol Terapi Penggantian Ginjal yang berterusan
-Pengurusan kecelaruan akut di ICU
- Protokol penenang dan penenang sakit (pesakit menjalani pengudaraan mekanikal)
-Protokol Pengurusan Airway
-Pengurusan Perlindungan Paru
-Prokol kedudukan kedudukan pada pesakit ARDS
-Panduan pencegahan radang paru-paru yang berkaitan dengan ventilator
- Protokol Transpalntasi Paru
-Panduan untuk kateterisasi vena pusat pada pesakit yang mengalami penyakit kritikal
- Protokol tromboemboli paru-paru
- Profilaksis ulser tekanan di ICU
- Protokol pencegahan pembekuan darah vena mendalam
- Terapi osmolar hipertonik di unit rawatan intensif
-Hipotermia Protokol untuk IICP
What's new in the latest 2.0.1
Maklumat APK SMC ICU PROTOCOL
Versi lama SMC ICU PROTOCOL
SMC ICU PROTOCOL 2.0.1
SMC ICU PROTOCOL 2.0.0
Muat Turun Super Pantas dan Selamat melalui Apl APKPure
Satu klik untuk memasang fail XAPK/APK pada Android!



