SMC ICU PROTOCOL hakkında
Samsung Medical Center YBÜ tedavi ve tedavi kılavuzu
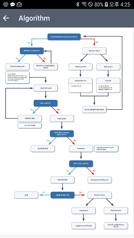
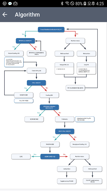
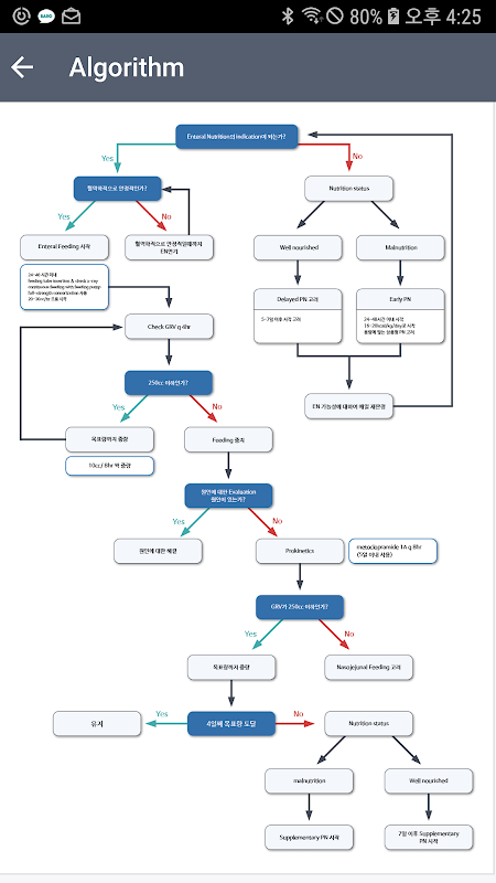
-ICU Beslenme Protokolü
Ekstrakorporeal Akciğer Desteği
-ICU Antibiyotik Rehberi
-Weaning Protokolü
-Massive Transfusion Protocol
Sürekli Renal Replasman Tedavisi Protokolü
-YBÜ'de deliryumun akut yönetimi
Ağrı kesici ve sedasyon protokolü (mekanik ventilasyon uygulanan hastalar)
-Havayolu Yönetim Protokolü
-Akciğer Koruyucu Yönetim
-ARDS hastalarında ön konum protokolü
Ventilatörle ilişkili pnömoninin önlenmesine yönelik kılavuzlar
-Akciğer Transpalntasyon Protokolü
Kritik hastalarda santral venöz kateterizasyon kılavuzu
-Pulmoner tromboembolizm Protokolü
YBÜ'de stres ülseri profilaksisi
Derin ven kan pıhtısı önleme protokolü
-Yoğun bakım ünitesinde hipertonik osmolar tedavi
-IICP için Hipotermi Protokolü
What's new in the latest 2.0.1
SMC ICU PROTOCOL APK Bilgileri
SMC ICU PROTOCOL'in eski sürümleri
SMC ICU PROTOCOL 2.0.1
SMC ICU PROTOCOL 2.0.0
APK Uygulaması ile Süper Hızlı ve Güvenli İndirme
XAPK/APK dosyalarını Android'e yüklemek için tek tıkla!



