O SMC ICU PROTOCOL
Poradnik dotyczący leczenia i leczenia w Centrum Medycznym Samsung
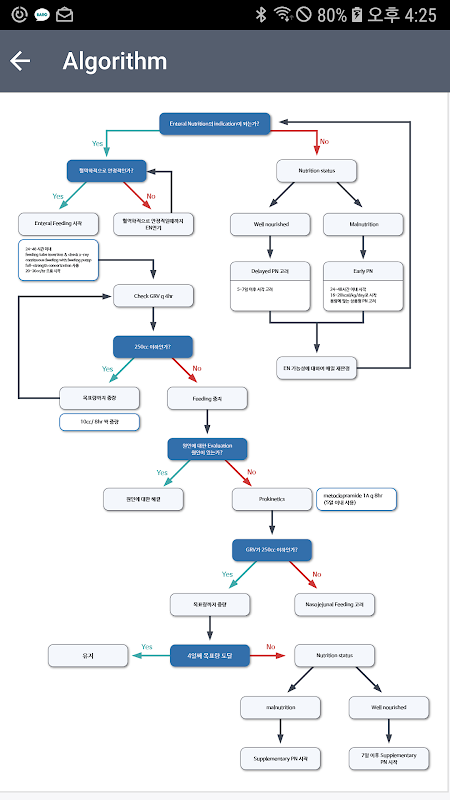
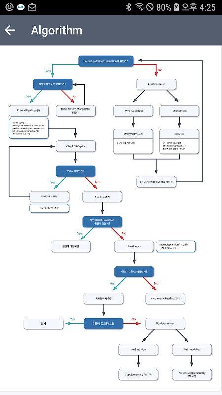
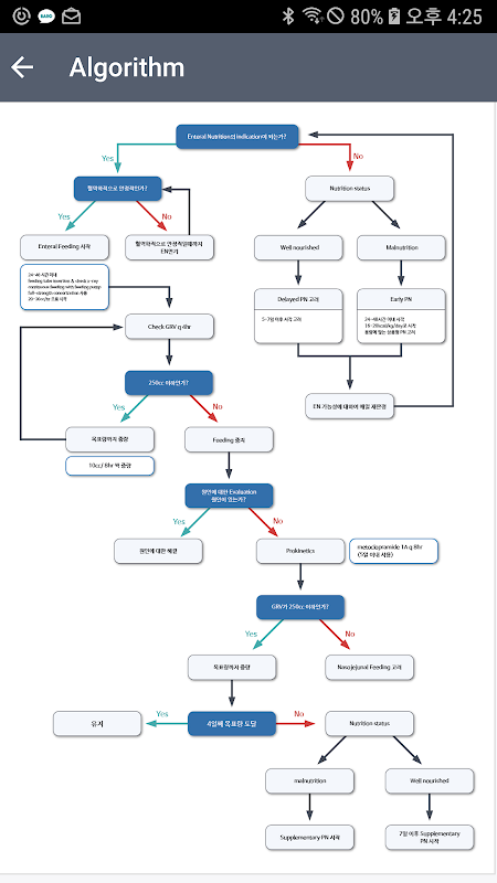
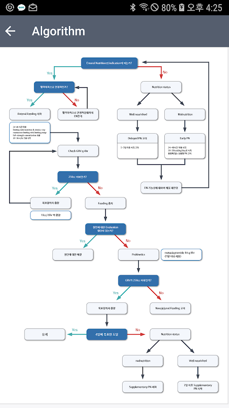
-Protokół żywieniowy ICU
-Pozaustrojowe wsparcie płuc
- Wytyczne dotyczące antybiotyków na OIT
-Weaning Protocol
-Masywny protokół transfuzji
-Protokół ciągłej terapii zastępczej nerki
-Ostre zarządzanie majaczeniem na OIT
-Protokół łagodzenia bólu i sedacji (pacjenci poddawani wentylacji mechanicznej)
-Protokół zarządzania drogą lotniczą
- Zarządzanie ochroną płuc
-Protokół pozycji rdzenia u pacjentów z ARDS
-Wskazówki dotyczące zapobiegania zapaleniu płuc związanemu z wentylacją
-Protokół transpalntacji płuc
-Wskazówki dotyczące cewnikowania żyły centralnej u pacjentów w stanie krytycznym
- Protokół choroby zakrzepowo-zatorowej płuc
- Profilaktyka owrzodzeń stresowych na OIT
-Protokół zapobiegania zakrzepom krwi w głębokich żyłach
-Terapia hipertoniczna osmolarna na oddziale intensywnej terapii
-Protokół hipotermii dla IICP
What's new in the latest 2.0.1
Informacje SMC ICU PROTOCOL APK
Stare wersje SMC ICU PROTOCOL
SMC ICU PROTOCOL 2.0.1
SMC ICU PROTOCOL 2.0.0
Superszybkie i bezpieczne pobieranie za pośrednictwem aplikacji APKPure
Jedno kliknięcie, aby zainstalować pliki XAPK/APK na Androidzie!



