دربارهی SMC ICU PROTOCOL
راهنمای درمان و درمان ICU مرکز پزشکی Samsung
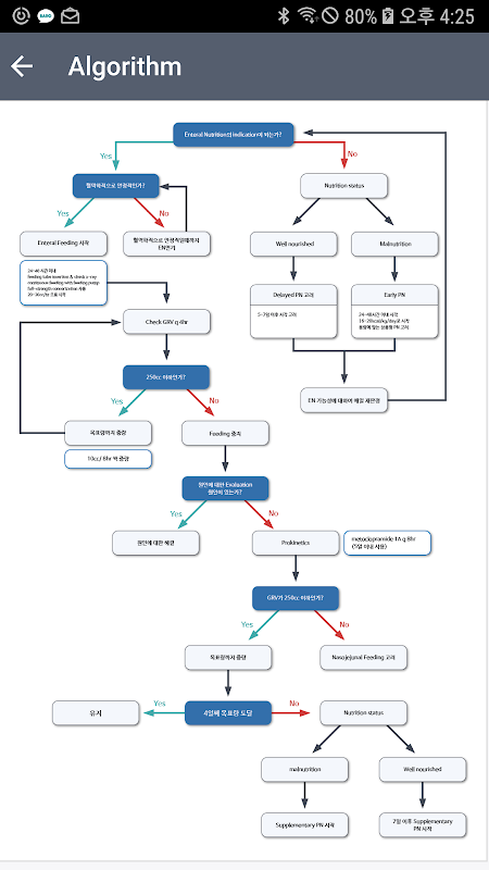
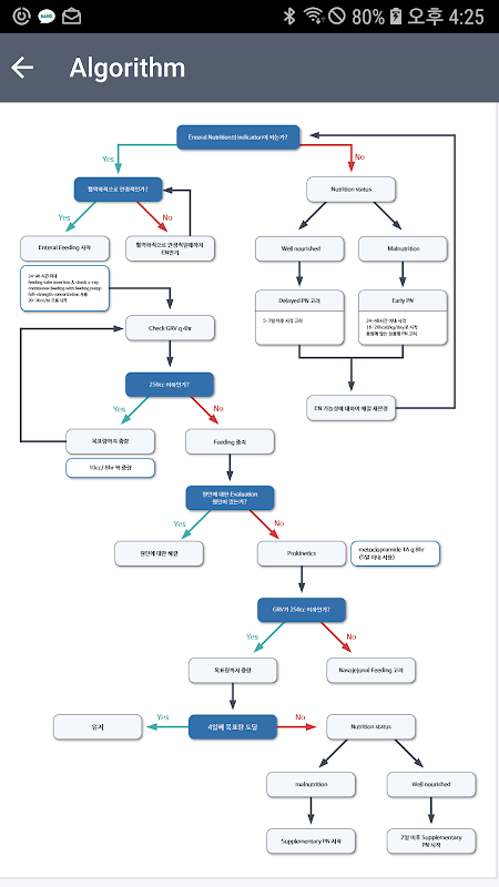
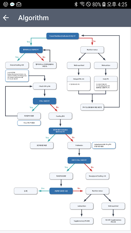
-پروتکل تغذیه ICU
پشتیبانی از ریه های خارج از بدن
راهنمای آنتی بیوتیک -ICU
پروتکل از شیر گرفتن
پروتکل انتقال خون گسترده
پروتکل درمانی مداوم با تعویض کلیه
-مدیریت حاد هذیان در ICU
- پروتکل تسکین درد و آرام بخشی (بیمارانی که تحت تهویه مکانیکی قرار دارند)
پروتکل مدیریت هوایی
-مدیریت محافظتی ریه
پروتکل موقعیت مستعد در بیماران ARDS
-دستورالعمل هایی برای پیشگیری از ذات الریه مربوط به ونتیلاتور
پروتکل انتقال پیوند ریه
- راهنماهای مربوط به کاتتریزاسیون وریدی مرکزی در بیماران جدی
پروتکل ترومبوآمبولی ریه
- پیشگیری از زخم استرس در ICU
پروتکل پیشگیری از لخته شدن خون از ورید عمقی
-درمان اسمارتن هیپرتونیک در بخش مراقبت های ویژه
پروتکل هیپوترمی برای IICP
جدیدترین 2.0.1 چه خبر است
Last updated on 24/06/2023
Minor bug fixes and improvements. Install or update to the newest version to check it out!
اطلاعات SMC ICU PROTOCOL APK
آخرین نسخه
2.0.1
دسته بندی
سلامت و تندرستیAndroid OS
Android 7.0+
اندازه فایل
22.7 MB
توسعه دهنده
Chi-Min Parkرتبهبندی محتوا
Everyone
ایمن و سریع APK دانلود در APKPure
APKPure از تأیید امضای نرمافزار برای اطمینان از دانلودهای بدون ویروس APK SMC ICU PROTOCOL استفاده میکند.
نسخههای قدیمی SMC ICU PROTOCOL
SMC ICU PROTOCOL 2.0.1
22.7 MB24/06/2023
SMC ICU PROTOCOL 2.0.0
20.4 MB19/11/2020
دانلود فوق سریع و ایمن از طریق برنامه APKPure
برای نصب فایل های XAPK/APK در اندروید با یک کلیک!



