عن SMC ICU PROTOCOL
دليل العلاج والعلاج في Samsung Medical Center ICU
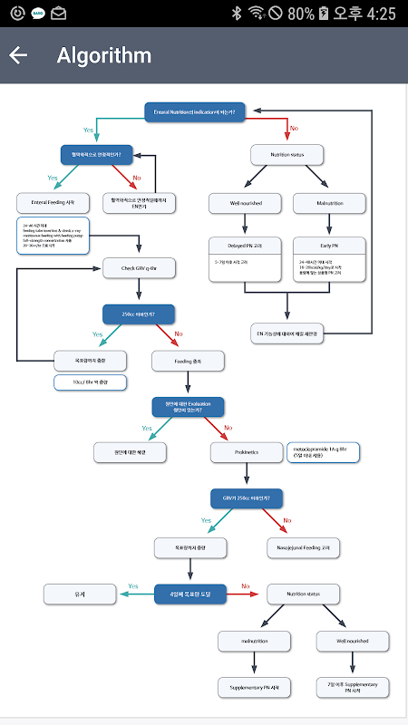
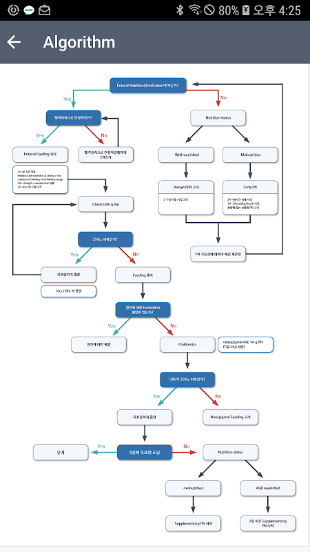
بروتوكول التغذية -ICU
- دعم الرئة خارج الجسم
-المضادات الحيوية وحدة العناية المركزة
- بروتوكول الفطام
-بروتوكول نقل الدم الشامل
-بروتوكول العلاج المستمر لاستبدال الكلى
- المعالجة الحادة للهذيان في وحدة العناية المركزة
- بروتوكول تخفيف الآلام والتهدئة (المرضى الذين يخضعون للتهوية الميكانيكية)
-بروتوكول إدارة مجرى الهواء
-إدارة حماية الرئة
-بروتوكول الموقف الانبطاح في مرضى ARDS
- إرشادات للوقاية من الالتهاب الرئوي المرتبط بأجهزة التنفس الصناعي
-بروتوكول تحويل الرئة
- خطوط إرشادية للقسطرة الوريدية المركزية للمرضى ذوي الحالات الحرجة
- بروتوكول الانصمام الخثاري الرئوي
- الوقاية من قرحة الإجهاد في وحدة العناية المركزة
- بروتوكول منع تجلط الدم الوريدي العميق
- العلاج بالاسمولار مفرط التوتر في وحدة العناية المركزة
بروتوكول خفض حرارة الجسم IICP
What's new in the latest 2.0.1
معلومات SMC ICU PROTOCOL APK
الإصدارات القديمة لـ SMC ICU PROTOCOL
SMC ICU PROTOCOL 2.0.1
SMC ICU PROTOCOL 2.0.0
قم بتنزيل سريع وآمن بالغاية عبر تطبيق APKPure
قم بتثبيت ملفات XAPK/APK بنقرة واحدة على أندرويد!



