Tentang SMC ICU PROTOCOL
Panduan perawatan dan perawatan ICU Samsung Medical Center
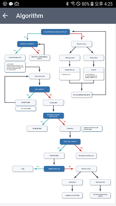
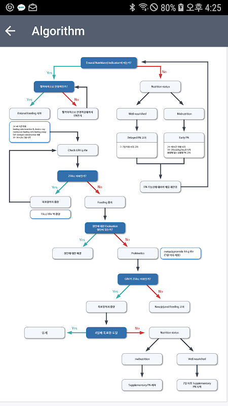
Protokol Gizi ICU
Dukungan Paru-paru Ekstracorporeal
Pedoman Antibiotik ICU
-Arti Protokol
-Protokol Transfusi Besar-besaran
-Protokol Terapi Penggantian Ginjal Berkelanjutan
Manajemen -Acute delirium di ICU
-Protokol pereda nyeri dan sedasi (pasien yang menjalani ventilasi mekanis)
-Protokol Manajemen Jalur Udara
Manajemen Pelindung Paru-paru
Protokol posisi -Prone pada pasien ARDS
-Pedoman untuk pencegahan pneumonia terkait ventilator
-Protokol Transparansi Paru
-Pedoman untuk kateterisasi vena sentral pada pasien sakit kritis
-Protokol tromboemboli paru
Profilaksis ulkus stres di ICU
Protokol pencegahan pembekuan darah vena dalam
-Terapi osmolar hipertonik di unit perawatan intensif
-Protokol Hipotermia untuk IICP
What's new in the latest 2.0.1
Informasi APK SMC ICU PROTOCOL
Versi lama SMC ICU PROTOCOL
SMC ICU PROTOCOL 2.0.1
SMC ICU PROTOCOL 2.0.0
Pengunduhan Super cepat dan aman melalui aplikasi APKPure
Sekali klik untuk menginstal file XAPK/APK di Android!



